EasyManua.ls Logo

Teac MT-20D-IO - Page 117

Teac MT-20D-IO
253 pages
Print Icon
To Next Page IconTo Next Page
To Next Page IconTo Next Page
To Previous Page IconTo Previous Page
To Previous Page IconTo Previous Page
Loading...
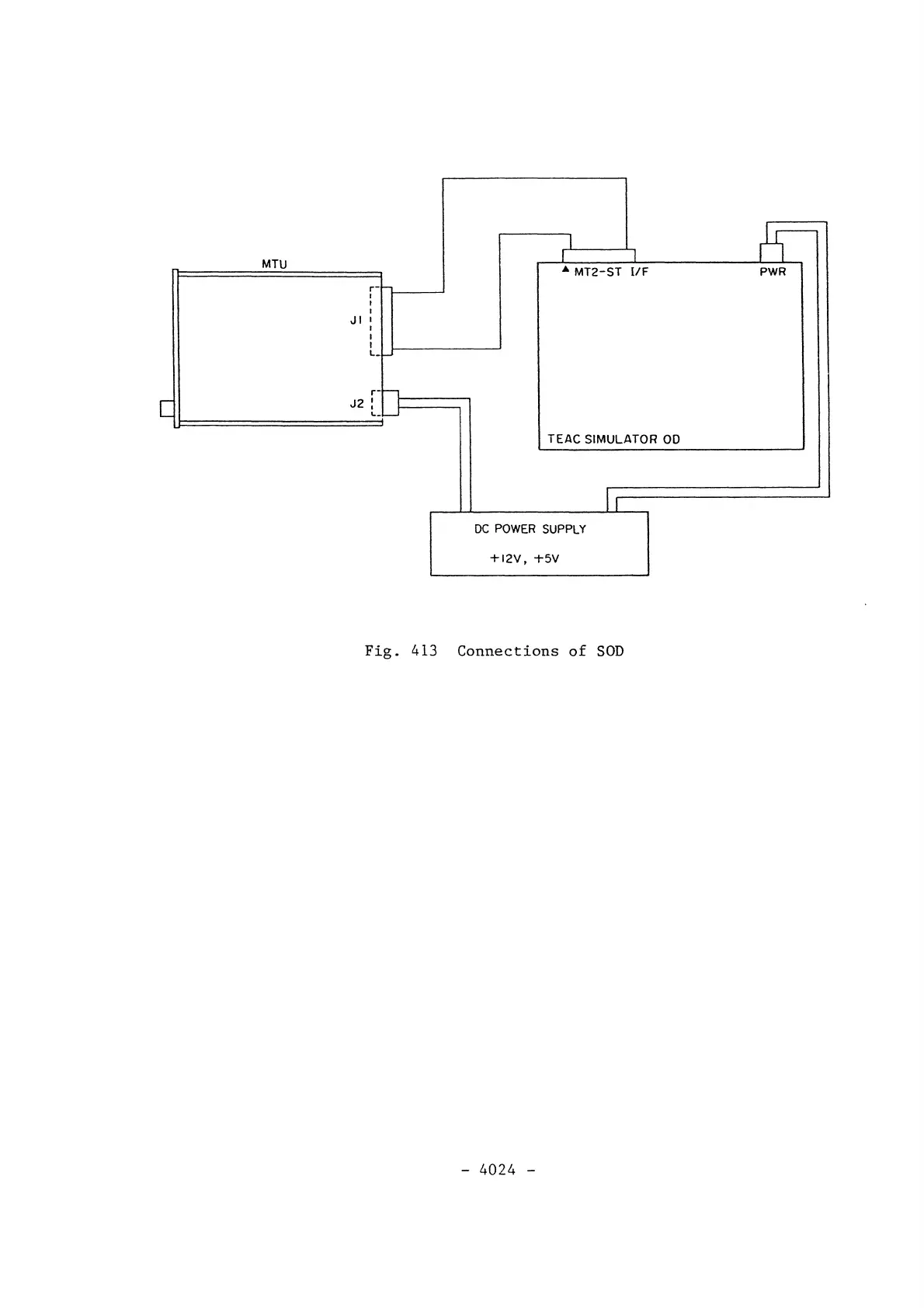
MTU
r-
I
I
I
JI
I
I
I
I
L_
r-h
[
J2:
~==::;l
,-_1--1
~==============~
1
I J
A
MT2-ST
!IF
TEAC SIMULATOR
00
II
DC
POWER SUPPLY
+12V,
+5V
Fig.
413
Connections
of
SOD
-
4024
-
PWR