EasyManua.ls Logo

Teac PD-H500 - Connections and Rear Panel Overview; AC Power Connection

Teac PD-H500
44 pages
Print Icon
To Next Page IconTo Next Page
To Next Page IconTo Next Page
To Previous Page IconTo Previous Page
To Previous Page IconTo Previous Page
Loading...
ENGLISH
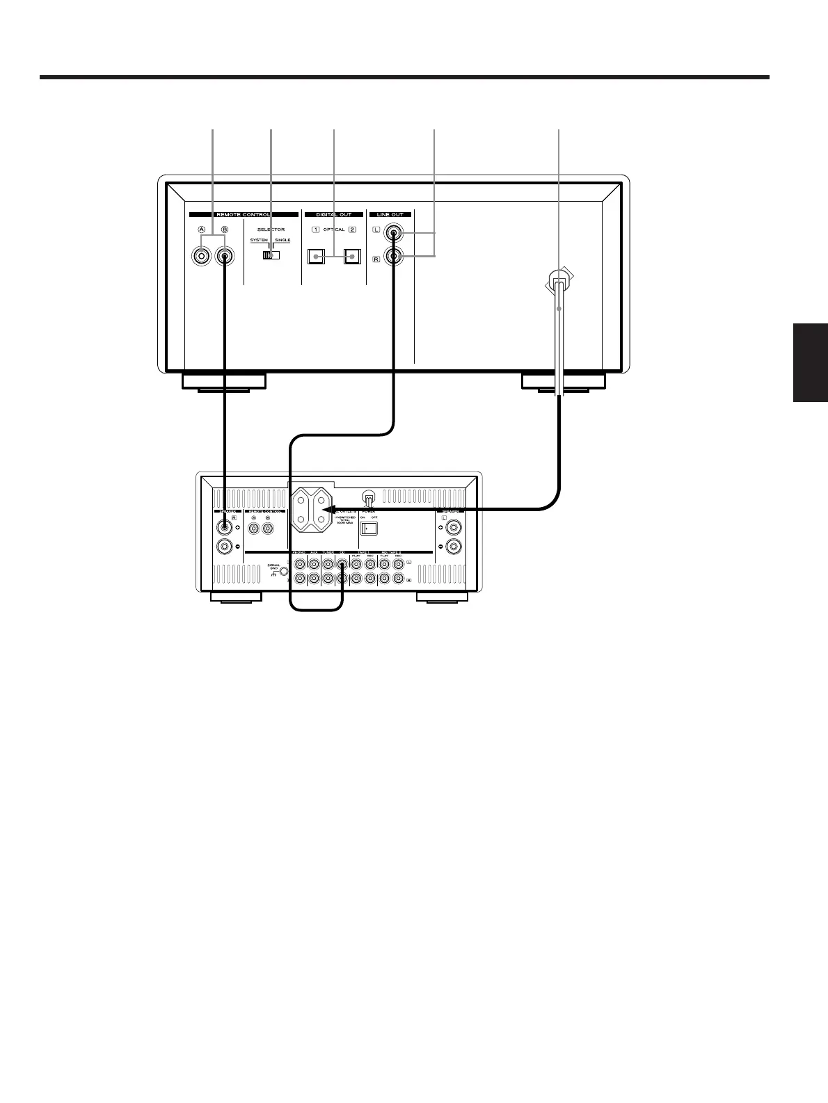
Connections and Rear Panel Overview
_
5
_
1REMOTE CONTROL jacks
These jacks are used for the connection of
the TEAC Mini Component system (T-H500,
R-H500, A-H500) for the purpose of
operating it using the Remote Control unit
(RC-613 provided with the A-H500
amplifier) or system control signals.
Connect the jack A (or B) to the jack A (or
B) on other unit either on or beneath this
unit.
Note:
The remote control transmitter is not
provided with this unit.
Signal input/output cord
Remote control cord
2REMOTE CONTROL SELECTOR
switch
SYSTEM position:
Set the switch to this position when you
operate the system connected with remote
control jacks A and B on the TEAC A-H500
amplifier.
SINGLE position:
Set to this position when you operate this
unit alone with the optional remote control
unit (not provided).
Note:
If set to the SINGLE position, this unit
cannot be operated even if the amplifier is
operated manually or using the remote
control pointed toward it to operate this
unit.
3DIGITAL OUT(PUT) OPTICAL
terminals
These terminals are used for connecting to
the DIGITAL INPUT OPTICAL terminals on
the MD player and the D/A converter by
using the optical fiber cable (not provided).
When connecting the optical fiber cable,
remove the cap on the terminal. Leave the
cap in place when it is not in use.
4LINE OUT jacks
Connect these jacks to the CD input jacks
on the amplifier:
White pin-plug
T White jack (left)
Red pin-plug
T Red jack (right)
5AC power cord
Plug this AC power cord into an AC wall
socket or AC OUTLETS on the amplifier.
12 3 4 5
A-H500

Related product manuals