EasyManua.ls Logo

Technics SB-PS75 - Page 37

Technics SB-PS75
67 pages
Print Icon
To Next Page IconTo Next Page
To Next Page IconTo Next Page
To Previous Page IconTo Previous Page
To Previous Page IconTo Previous Page
Loading...
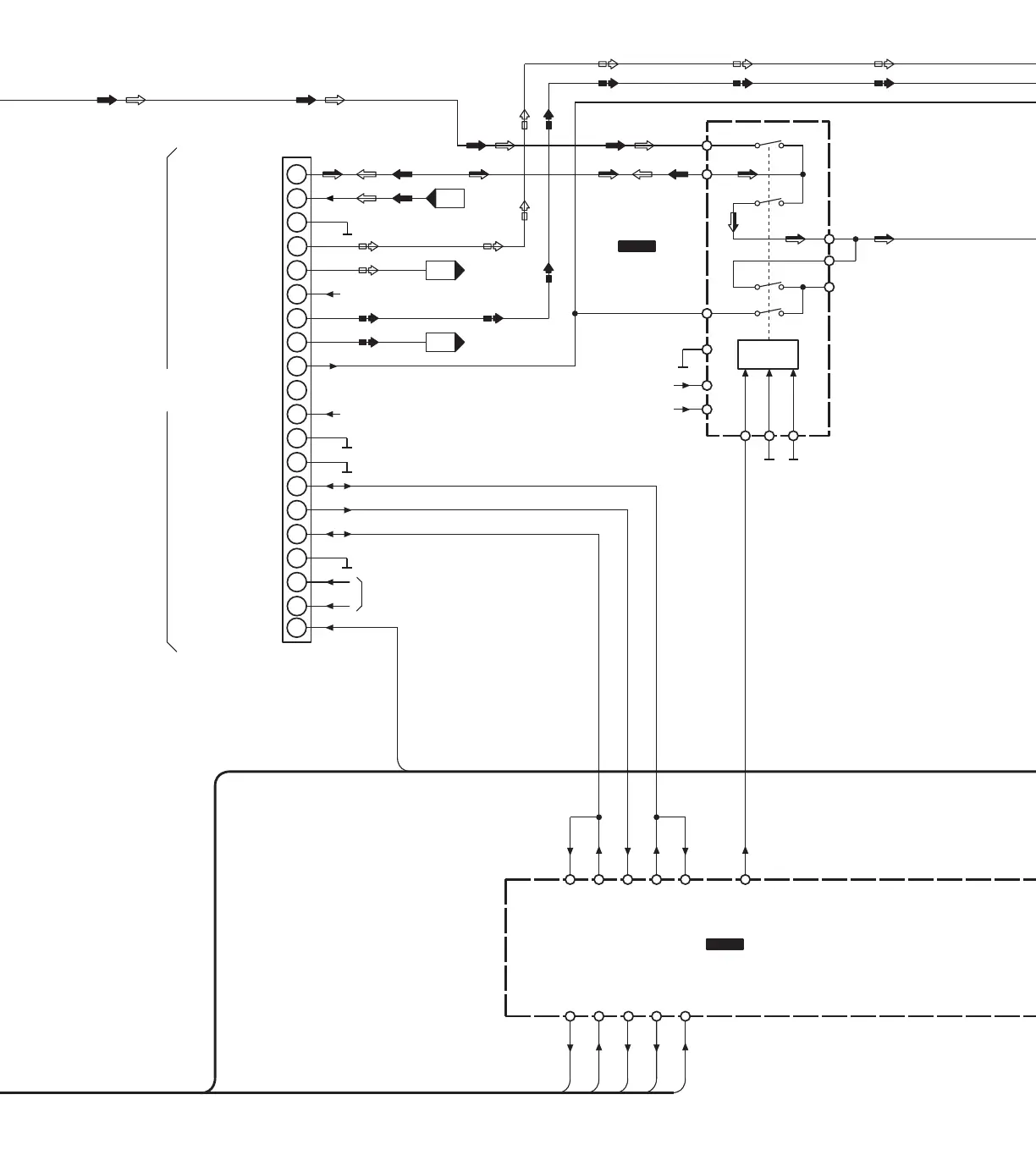
From POWER
TRANSFORMER
1
8
W501
2
3
4
5
6
7
9
12
13
14
15
16
17
18
A.GND
DC 10V
TW L
TW R
19
11
10
CT.GND
SH FL1
DATA
D.GND
TUNER L/C
TUNER R
MID L
MID R
SW
MIC
-B(-7.5V)
V.GND
CE/REQ
CLK
SH FL2
20
SYNC
+B6
Rch
Rch
-B3
To SOUND PROCESSOR
BLOCK DIAGRAM
LC72 CE
LC72 DO/ST
LC72 CK
DATA 1
CLK1
DATA I N
CE1
345
LC72 DI
2
LC8A524A5N28
IC901
SYSTEM CONTROL / FL DRIVE
Rch
94
SH CS
97
SH CK
9596
SH DO
SH DI
SYNC
100
SD
21
SH REQ
SW CONT.
12
X0
X1
14
ABC
11
10 9
G
8
2
13
BU4053BCFE2
IC201
SIGNAL SELECTOR
1
15
Y1
Y0
VDD
16
+B5
VSS
7
-B3
9
SEL/
TUNER
SD

Related product manuals