EasyManua.ls Logo

Technics SL-EH760 - Page 69

Technics SL-EH760
70 pages
Print Icon
To Next Page IconTo Next Page
To Next Page IconTo Next Page
To Previous Page IconTo Previous Page
To Previous Page IconTo Previous Page
Loading...
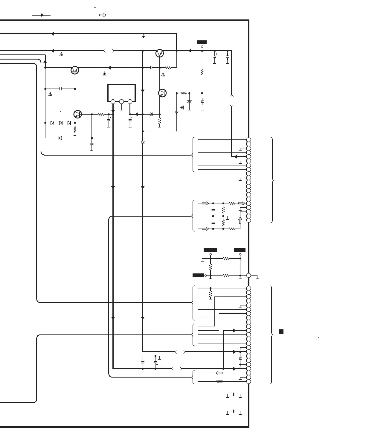
IC2
UPC29M33HB
REGULATOR
2 3 1
INGNDOUT
20
2
1
3
4
5
6
7
8
9
10
11
12
13
14
15
16
17
18
19
Q4
2SB621ARSTA
REGULATOR
Q7
2SB1548PQAU
REGULATOR
Q5
2SC3311ATA
REGULATOR
Q6
2SC3311ATA
REGULATOR
23
2
1
3
4
5
6
7
8
9
10
11
12
13
14
15
16
17
18
19
20
21
22
E
D
C
A
B
A
B
C
B
A
D
A
B
E
C
D
A
B
C407
10V220
D7
RL1N4003N02
C9
10V220
C11
1000P
D10
MA165TA
D12 D13 D14
D12
14
MA165TA
R10
470
C12
0.01
R11
2.2K
C10
6.3V220
C405
0.01
C403
1000P
R426
1K
R158
220
R156
47K
R155
47K
R157
220
C152
1000P
C151
1000P
CN402
C404
0.01
E1
R22
10
JK401
C7
0.01
C6
16V470
R5
1K
C5
16V47
D3
MA4082LTA
R4
100
D5
MA165TA
D6
MA165TA
R2
470
C3
1000P
R3
22K
SYNC
CD REQ
CT.GND
CS
+B(10V)
D.GND
SCLK
DATA
NC
V.GND
NC
NC
NC
NC
NC
A.GND
NC
NC
REST SW
SUBC
/RST
STAT
SBCK
SUBQ
SQCK
BLKCK
NC
NC
SPEED
MLD
MDATA
MCLK
P.GND
+B(1)
TX
CLDCK
D.GND
+B(2)
Rch IN
A.GND
Lch IN
CD Lch OUT
CD Rch OUT
A
To CD SERVO CIRCUIT(CN702)
on SCHEMATIC DIAGRAM 2
To MAIN CIRCUIT of
SOUND PROCESSOR &
MAIN CIRCUIT of
CASSETTE DECK
SCHEMATIC DIAGRAM 5
+10V
R21
10
R31
10
CT.GND A.GND
D.GND
C406
6.3V220
10.4V
7.8V
3.4V
10.4V
9.6V
8V
7.9V
9.6V
7.3V
8V3.4V
7.4V
3.3V
2.8V
7.4V
4.8V 8V
8V
:POSITIVE VOLTAGE LINE :CD SIGNAL LINE

Related product manuals