EasyManua.ls Logo

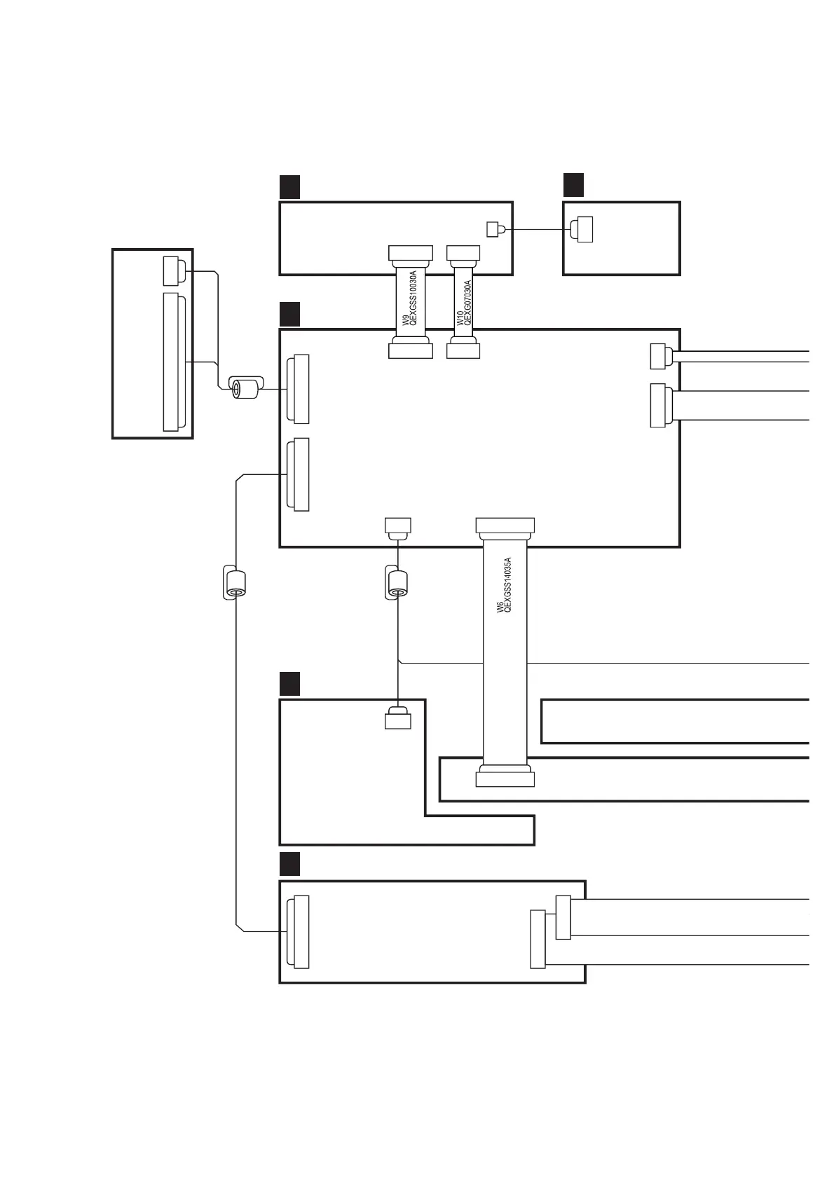
Technics SX-PR53 - Block Diagram Overview; PCB Interconnection Diagram

Technics SX-PR53
109 pages
Print Icon
To Next Page IconTo Next Page
To Next Page IconTo Next Page
To Previous Page IconTo Previous Page
To Previous Page IconTo Previous Page
Loading...
Óß×Ò ÐòÝòÞò
ß
ÖßÝÕ ÐòÝòÞò
Ø
ïðï
ÝÒì
ëï
ÝÒïðï
ëï
ÝÒï
ïìï
ÝÒï
ïìï
ÝÒï
ïðï
ÝÒï
éï
ÝÒïðì
éï
ÝÒî
ÖÕï
ÐÕÞ ÐòÝòÞò
Ù
ï
ë
ÝÒì
ï
ë
ÝÒî
ï
ïð
ÝÒïðë
ï
ïî
ï
ïë
ÝÒì
ï
è
ÝÒéÝÒí
ïê
ï
ÝÒïðî
ï
ïë
ÝÒë
ÓÕÞï ÐòÝòÞò
Û
ÝÑÎÛÝÑÎÛ
ÝÐÔ ÐòÝòÞò
Ý
ÔÝÜ
ÔÝÜ ÞßÝÕ Ô×ÙØÌ
ï
ì
ï
íì
ÚÜÜ
ÝÑÎÛ
Éïï
ÏÖÔÙðïíßß
Éè
ÏÛÈÙÆßíìðêëÞ
Éí
ÏÛÈÙÍÍïêïïðß
Éë
ÏÛÈÙÆßðëðêëÞ

Related product manuals