EasyManua.ls Logo

Technics SX-PR603 - Page 108

Technics SX-PR603
125 pages
Print Icon
To Next Page IconTo Next Page
To Next Page IconTo Next Page
To Previous Page IconTo Previous Page
To Previous Page IconTo Previous Page
Loading...
AS CIRCUIT
B
ACP CIRCUIT
L
-VCC
+VCC
1 3 4
5678
2
IC2
M5218AL
(EQUALIZING)
2
1
CN1
SW1
JK1
L1
QLQGT2T100SA
C1
SW1
QSRGT005AA
F2
CN2
4700P
4
3
2
1
1
2
3
AC1
AC2
C2
0.1
F3
F1
T1
POWER
TRANSFORMER
BLUE
BLUE
CN1
C1
125V0.1
D11
ERA1502V5
R3
3.3K
BLACK
2
1
SW2
CN1
JK1
L1
QLQGT2T100SA
C1
CN2
4700P
SW1
LOL
LOR
AMPL
AMPR
+15
-15
LOL
R28
2
LOR
+15
-15
E
E
PMUT
E
E
VCC
VCC
SNS
4
3
2
1
AC1
AC2
C2
0.1
F3
2
1
SW2
CN1
JK1
L1
QLQGT2T100SA
C1
CN2
4700P
SW1
4
3
2
1
AC1
AC2
C2
0.1
F1
T1
T1
PC1
AC
POWER
CORD
PRODUCTS FOR
XXSXTXD
XA
PRODUCTS FOR
PRODUCTS FOR OTHERS
PPC
L6
800MA
R4
1K
HPS
LEDK
LEDA
E
HPL
HPR
HPS
CN3
1
2
3
4
5
6
L5
130uHx3
1
2
3
4
5
6
7
8
9
10
11
12
13
14
CN2
+VCC1
SUMR
R30 4.7K
C17
0.01
-15
PMUT
SNS
F
R29
2
F
+15
SUML
R43 4.7K
C30
0.01
R31
3.3K
R37
1.8K
R32
82K
R38
100K
C19
0.0015
C25
0.01
C24
0.22
C18
0.0068
-VCC
+VCC
1 3 4
5678
2
IC5
M5218AL
(EQUALIZING)
-15
+15
R44
3.3K
R50
1.8K
R45
82K
R51
100K
C32
0.0015
C38
0.01
C37
0.22
C31
0.0068
-VCC
+VCC
1 3 4
5678
2
IC3
M5218AL
(EQUALIZING)
-15
+15
R33
1.5K
R39
1.5K
R34
100K
R40
100K
C21
0.0015
C27
0.033
C26
0.22
C20
0.1
-VCC
+VCC
1 3 4
5678
2
IC4
M5218AL
(EQUALIZING)
-15
+15
R35
1.8K
R41
470
R36
100K
R42
220K
C23
0.0068
C29
0.1
C28
50N2.2
C22
0.1
-VCC
+VCC
1 3 4
5678
2
IC6
M5218AL
(EQUALIZING)
-15
+15
R46
1.5K
R52
1.5K
R47
100K
R53
100K
C34
0.0015
C40
0.033
C39
0.22
C33
0.1
-VCC
+VCC
1 3 4
5678
2
IC7
M5218AL
(EQUALIZING)
-15
+15
R48
1.8K
R54
470
R49
100K
R55
220K
C36
0.0068
C42
0.1
C41
50N2.2
C35
0.1
TF TF
N
TF
TF TF
N
TF
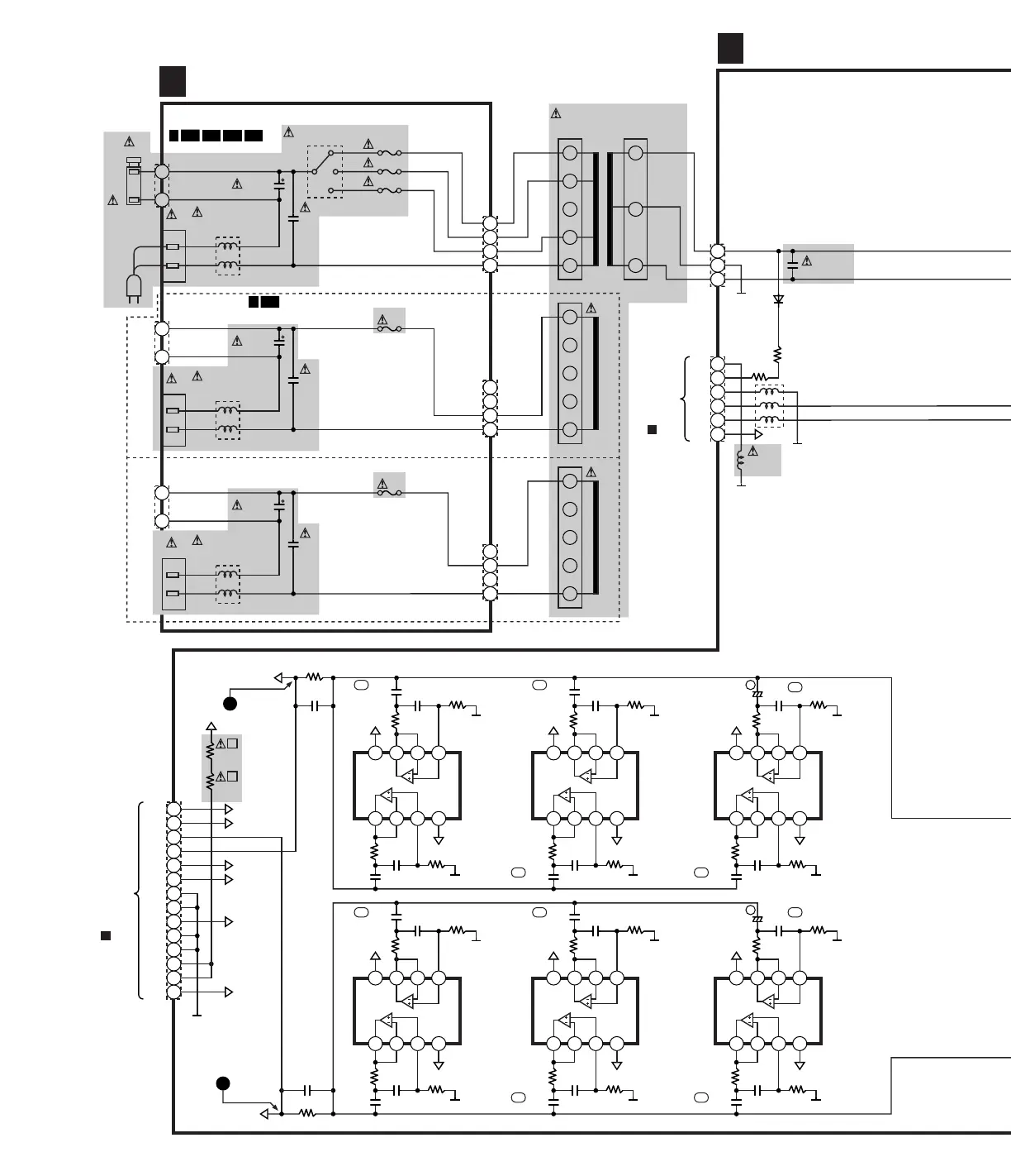
SCHEMATIC DIAGRAM-16
SUMR
4
SUML
3
TO JACK2 CIRCUIT
(CN2) ON SCHEMATIC
DIAGRAM 33
K
TO MAIN 3/4 CIRCUIT
(CN2023) ON SCHEMATIC
DIAGRAM 12
A
TF TF
TF TF

Related product manuals