EasyManua.ls Logo

Technics SX-PR603 - Page 111

Technics SX-PR603
125 pages
Print Icon
To Next Page IconTo Next Page
To Next Page IconTo Next Page
To Previous Page IconTo Previous Page
To Previous Page IconTo Previous Page
Loading...
6V220
C1
+5IP
+5IP
+5IP
+5IP
VREF
+5IP
+5IP
VREF
R1 0
R38
33K
C4
6V330
C3
6V100
EFOEC4004T3
X1
UNLESS OTHERWISE SPECIFIED:
SWITCHES ARE EVQ21507K,
DIODES ARE MA165TA5.
A
B
C
D
E
F
G
H
I
+5IP
CN1
DATA
SCK
E
CPRST
1
2
3
4
5
QRVG25P01B53
+5IP
CN2
VR2
SUMR
SUML
E
ROUT
LOUT
1
2
3
4
5
2
3
1
2
3
1
CN3
5IP
5IP
E
E
1
2
3
4
TO
MAIN
CN2
IC2
R29
100
C9
0.1
R30
100
R31
100
R32
100
R33
100
ABCDE
+5IP
14
7
12
13
10
11
8
9
6
5
4
3
2
1
VCC
GND
HD74LS07P
(HEX BUFFERS)
23
24
42
1
26
27
28
2
9
8
7
6
17
16
34
35
36
37
38
39
40
41
15
32
33
22
21
19
20
25
18
10
5
4
3
29
11
VDD
M37471M2196S
IC1
VSS
XIN
XOUT
RST
VREF
ID
SIN
SOUT
CLK
SW0
SW1
SW2
SW3
SW4
SW5
SW6
SW7
CM0
CM1
CM2
CM3
CM4
CM5
SEG0
SEG1
SEG2
SEG3
SEG4
SEG5
SEG6
SEG7
SEG8
SEG9
SEG10
CNTR1
AD0
31 ROTB
30 ROTA
12 AD1
13 AD2
14 AD3
(8BIT MICROCOMPUTER)
R2 0
0.0022
C2
R3
100
R4
470
R8
4.7K
R5
220
R6
220
R7
470
R9
4.7K
A
C
B
R10
4.7K
SW62
R11
4.7K
R12
47K
R13
47K
0.001P
C6
0.1
C7
0.1
C8
0.001P
C5
QRVG25N01B53
VR1
R14
100K
10KR16
10KR17
10KR18
10KR19
10KR20
10KR21
10KR22
10KR23
10KR28
2SA830STPB
2SA830STPB
2SA830STPB
2SA830STPB
2SA830STPB
Q1
Q2
Q3
Q4
Q5
10KR27
10KR26
10KR25
10KR24
D1
SW1
START
/STOP
SW2
SYNCHRO
START
D2
SW3
TA P
TEMPO
D3
SW4
HELP
D4
SW5
OTHER
PARTS/TR
D5
D62
LN282RPXVTX3
INTRO&
ENDING 1
D73
LN282RPXVTX3
MUSIC STYLE
ARRENGER
D80
LN282RPXVTX3
RHYTHM
GROOP 7
RHYTHM
GROOP 1
D88
LN382GPXVTX3
APC/SEQ
VOLUME
D94
LN282RPXVTX3
CPL CIRCUIT
C
QSRGT002AA
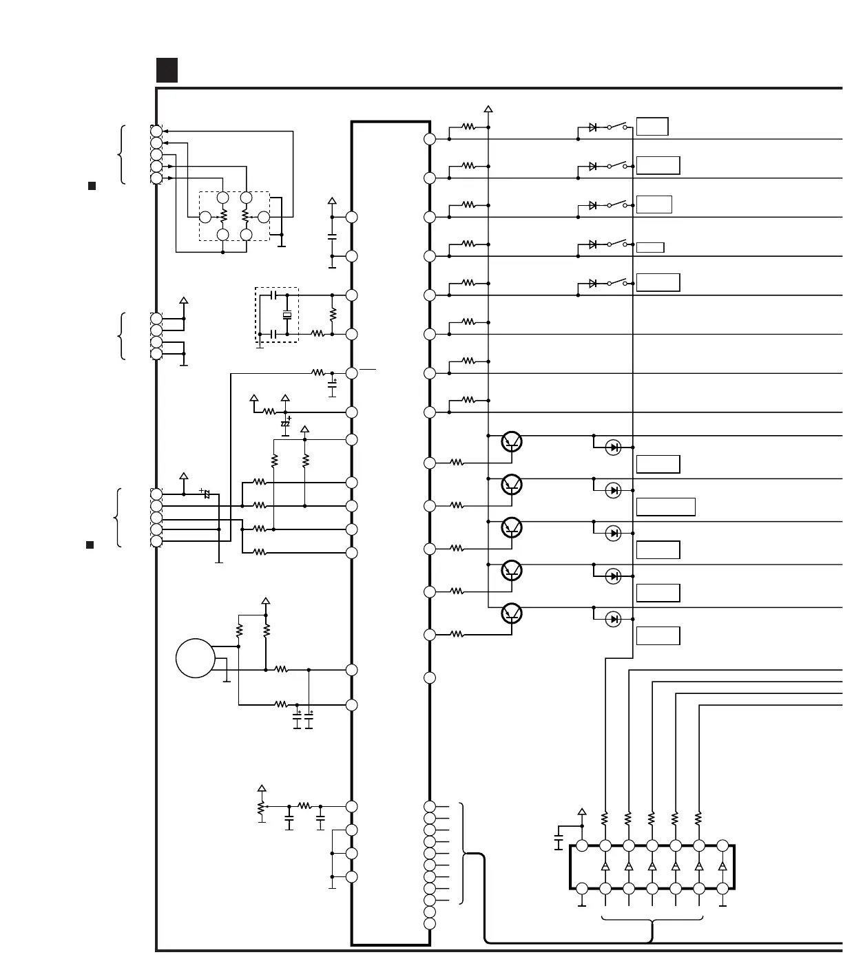
SCHEMATIC DIAGRAM-19
TO MAIN 3/4 CIRCUIT
(CN202) ON SCHEMATIC
DIAGRAM 12
A
TO MAIN2/4 CIRCUIT
(CN102) ON SCHEMATIC
DIAGRAM 6
A

Related product manuals