EasyManua.ls Logo

Technics SX-PR603 - Page 114

Technics SX-PR603
125 pages
Print Icon
To Next Page IconTo Next Page
To Next Page IconTo Next Page
To Previous Page IconTo Previous Page
To Previous Page IconTo Previous Page
Loading...
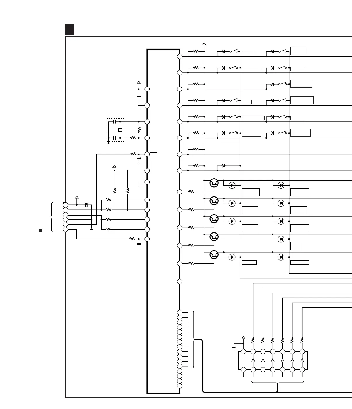
UNLESS OTHERWISE SPECIFIED:
SWITCHES ARE EVQ21507K,
DIODES ARE MA165.
IC2
R31
100
C9
0.1P
R32
100
R33
100
R34
100
R35
100
CDEFGH
R36
100
+5IP
14
7
12
13
10
11
8
9
6
5
4
3
2
1
VCC
GND
74LS07
(HEX BUFFERS)
23
24
42
1
26
27
28
2
9
8
7
6
17
16
34
35
36
37
38
39
40
41
15
22
21
19
20
25
18
10
5
4
3
29
11
VDD
M37471M2196S
IC1
VSS
XIN
XOUT
RST
VREF
ID
SIN
SOUT
CLK
SW0
SW1
SW2
SW3
SW4
SW5
SW6
SW7
CM0
CM1
CM2
CM3
CM4
CM5
SEG0
SEG1
SEG2
SEG3
SEG4
SEG5
SEG6
SEG7
SEG8
14SEG9
13SEG10
12SEG11
30SEG12
31SEG13
32SEG14
33SEG15
CNTR1
AD0
(8BIT MICROCOMPUTER)
+5IP
10KR16
10KR17
10KR18
10KR19
10KR20
10KR21
10KR22
10KR23
10KR28
2SA830
2SA830
2SA830
2SA830
2SA830
Q1
Q2
Q3
Q4
Q5
10KR27
10KR26
10KR25
10KR24
CPR CIRCUIT
D
0.1
C1
+5IP
R1 0
R10
33K
EFOEC4004T3
X1
+5IP
+5IP
C4
6V330
+5IP
CN1
DATA
SCK
E
CPRST
-----
1
2
3
4
5
6
R2 0
0.0022P
C2
R4
470
R8
10K
R5
220
R6
220
R7
470
R9
10K
100P
C3
R3
100
A
B
C
D
E
F
G
H
I
J
K
L
SW1
PLAY
D1
SW2
EASY REC
D2
SW7
STRINGS
& VOCAL
BRASS
SAX&
WOODWIND
ORGAN&
ACCORDION
SYNTH
SOUND
EXPLORER
D7
SW8
D8
SW9
D9
SW10
D10
SW11
D11
SW12
D12
SW3
DISK
D3
SW4
FAVORITES
D4
SW5
PROGRAM
MENUS
D5
D6
D71
LN282RPXVTX3
SOUND
GROOP 1
SOUND
GROOP 2
D72
LN282RPXVTX3
D84
LN282RPXVTX3
DIGITAL
EFECT
D96
LN282RPXVTX3
PA RT
SELECT 1
D106
LN382GPXVTX3
BANK
VIEW
D116
LN282RPXVTX3
UPLIGHT
D83
LN282RPXVTX3
SUSTAIN
PEDAL
D95
LN282RPXVTX3
DISPLAY
HOLD
D115
LN282RPXVTX3
GRAND
SCHEMATIC DIAGRAM-22
TO MAIN2/4 CIRCUIT
(CN102) ON SCHEMATIC
DIAGRAM 6
A

Related product manuals