EasyManua.ls Logo

Technics SX-PR603 - Page 63

Technics SX-PR603
125 pages
Print Icon
To Next Page IconTo Next Page
To Next Page IconTo Next Page
To Previous Page IconTo Previous Page
To Previous Page IconTo Previous Page
Loading...
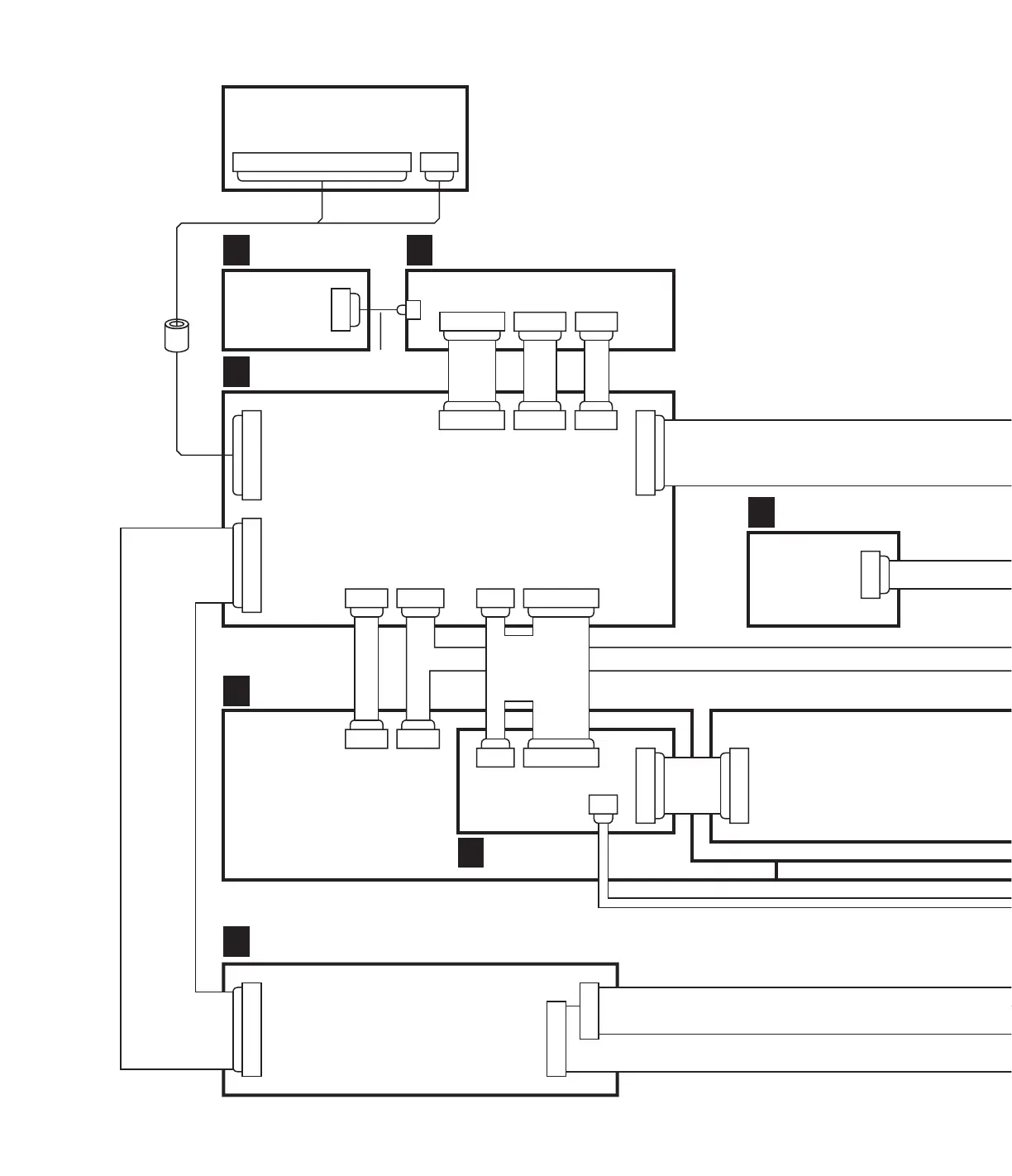
CN1
51
CN2
51
61
CN102
14
12
CN1
112
CN4
CN2
1
12
CN3
1
2
CN1
INVL P.C.B.
I
CPL P.C.B.
C
LCD
1
12
1
16
CN8
1
8
CN9CN3
MKB1 P.C.B.
E
MAIN P.C.B.
A
JACK2 P.C.B.
K
1
14
CN203
CN101
1
15
CN202
1
6
CN2
112
CN104
1
16
CN301
14
15
CN108
CN103
101
7
CN105
1
CN204
51
101
7151
JACK P.C.B.
J
PKB P.C.B.
G
CN3 CN2 CN1
5
1
CN1
PEDAL IN
Q
W
QEXGZA05078B
W9
QEXGSS05045B
W7
QEXGSS16110A
W6
14
134
QEXGZA34075B
W10
QJLG013AA
W5
W11 W12 W13
FDD
CORE
QEXGSS12060A
W8

Related product manuals