EasyManua.ls Logo

Technics SX-PR603 - Page 64

Technics SX-PR603
125 pages
Print Icon
To Next Page IconTo Next Page
To Next Page IconTo Next Page
To Previous Page IconTo Previous Page
To Previous Page IconTo Previous Page
Loading...
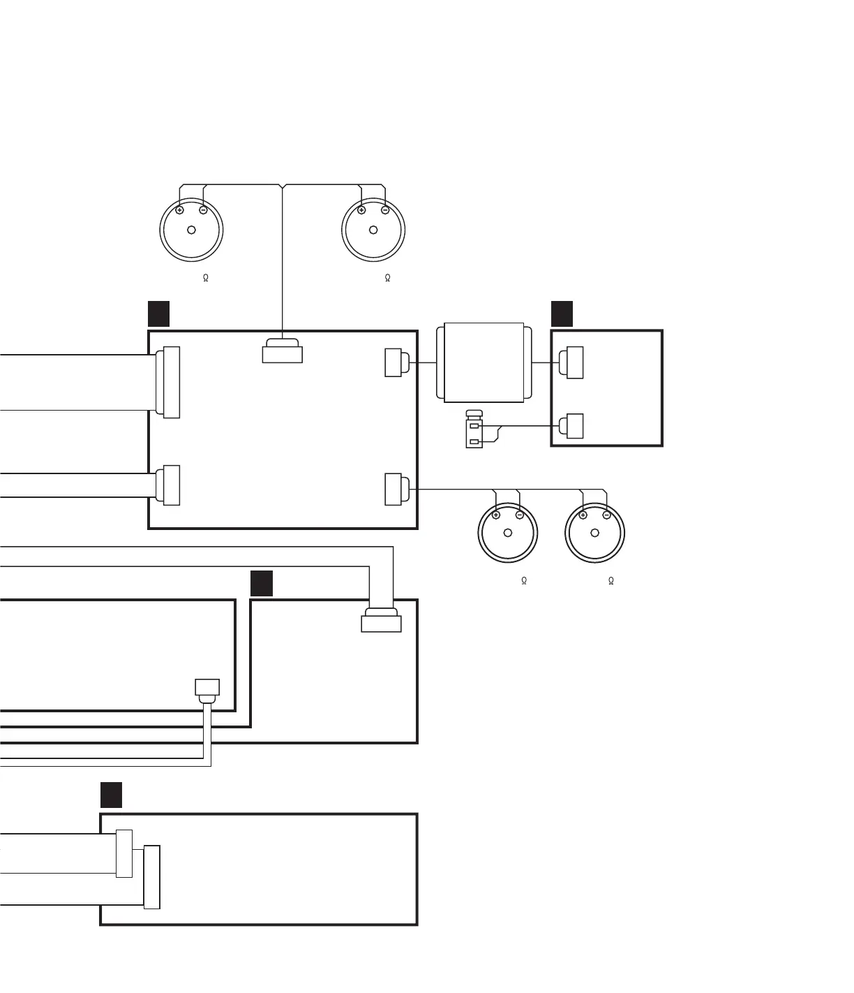
6
1
CN1
2
CN1
1
4
CN1
1
3
CN5
1
4
CN2
SP1
1
ACP P.C.B.
L
T1
POWER
TRANSFORMER
SW1
POWER
SWITCH
QEXGVH03140B
W4
QEXGVH04095D
W2
16cm, 6
SP2
16cm, 6
6
CN4
1
12
CN2
CPR P.C.B.
D
1
12
CN4
1
8
CN7
MKB2 P.C.B.
F
1
14
CN2
AS P.C.B.
B
1
6
CN3
QEXGSS06105A
W3
QEXGVH06100C
W1
SP4
6.5cm, 8
SP3
6.5cm, 8

Related product manuals