EasyManua.ls Logo

Technics SX-PR603 - Page 65

Technics SX-PR603
125 pages
Print Icon
To Next Page IconTo Next Page
To Next Page IconTo Next Page
To Previous Page IconTo Previous Page
To Previous Page IconTo Previous Page
Loading...
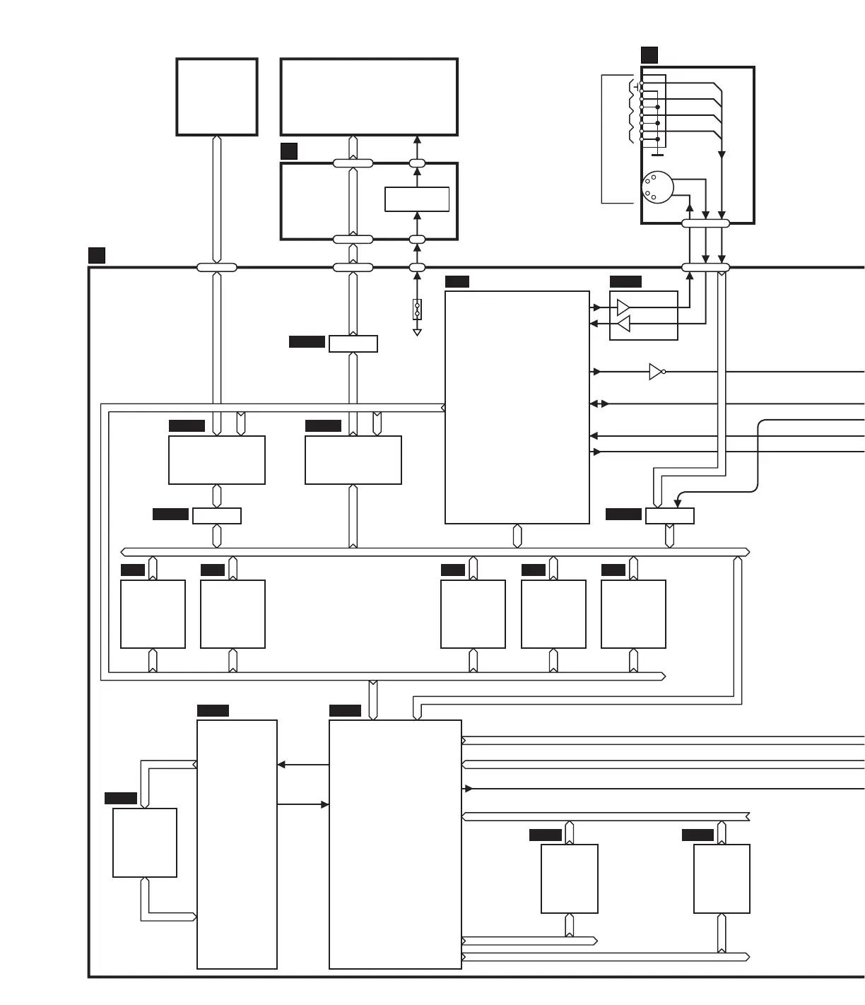
32 BIT
MICRO CONTROLLER
DRIVER
RECEIVER
IC109
TONE
GENERATOR
LSI
DIGITAL
SIGNAL
PROCESS
WD0-WD15
KB0-KB4
SBO2
SBI2
P23
CP DATA,CP CLK
SBI1
SBO1
KF0-KF3,KS0-KS3
SDO0
WAY0-WAY21
WD0-WD15
WAY0-WAY21
16M BIT
MASK
ROM
WD0-WD15
WAX0-WAX21 ADDRESS BUS
ADDRESS BUS
WAX0-WAX21
IC301IC203
IC304
32M BIT
MASK
ROM
IC305
DATA BUS
A1-A3 A1-A14
D16-D31D16-D23
IC2
FLOPPY DISK
CONTROLLER
IC101
LCD
CONTROLLER
BUFFER
IC111
IC110
BUFFER
IC112
BUFFER
IC106
PROGRAMMED
FLASH
ROM
D16-D31
SOFT,SOSUTENUTO
A1-A20
16M BIT
FLASH ROM
D16-D31
A1-A20
D0-D15
IC11 IC12
D16-D31
A1-A20
IC13
D0-D15
A2-A11
DYNAMIC
RAM
DYNAMIC
RAM
A1-A3
ED0-ED15
ED0-ED15
EA0-EA9 SDOE0,1
SDIE0,1,2
SDOE0,1
SDIE0,1,2
EA0-EA9
D16-D31
64M BIT
RHYTHM
DATA ROM
D16-D31
A2-A11
IC8
4M BIT
DYNAMIC
RAM
IC201
IC15
DATA BUS
CN101 CN104 CN103
Q1
CN4
CN3
CN108
+5D
IP102
CN1
CN2
T1
FLOPPY
DISK
DRIVE
LCDFDD
A0-A21ADDRESS BUS
JK1
SW1
MAC
COMPUTER
PC1
PC2
MIDI
CN1
JACK (1/2)J
MAINA
INVL
I
POWER
TRANSFORMER

Related product manuals