EasyManua.ls Logo

Teka TKD 1270 - Wiring Diagrams

Teka TKD 1270
14 pages
Print Icon
To Next Page IconTo Next Page
To Next Page IconTo Next Page
To Previous Page IconTo Previous Page
To Previous Page IconTo Previous Page
Loading...
Service Manual
SPA WASHING MACHINES (TKD)
Service Manual: MSWM15043 EN - 2 -
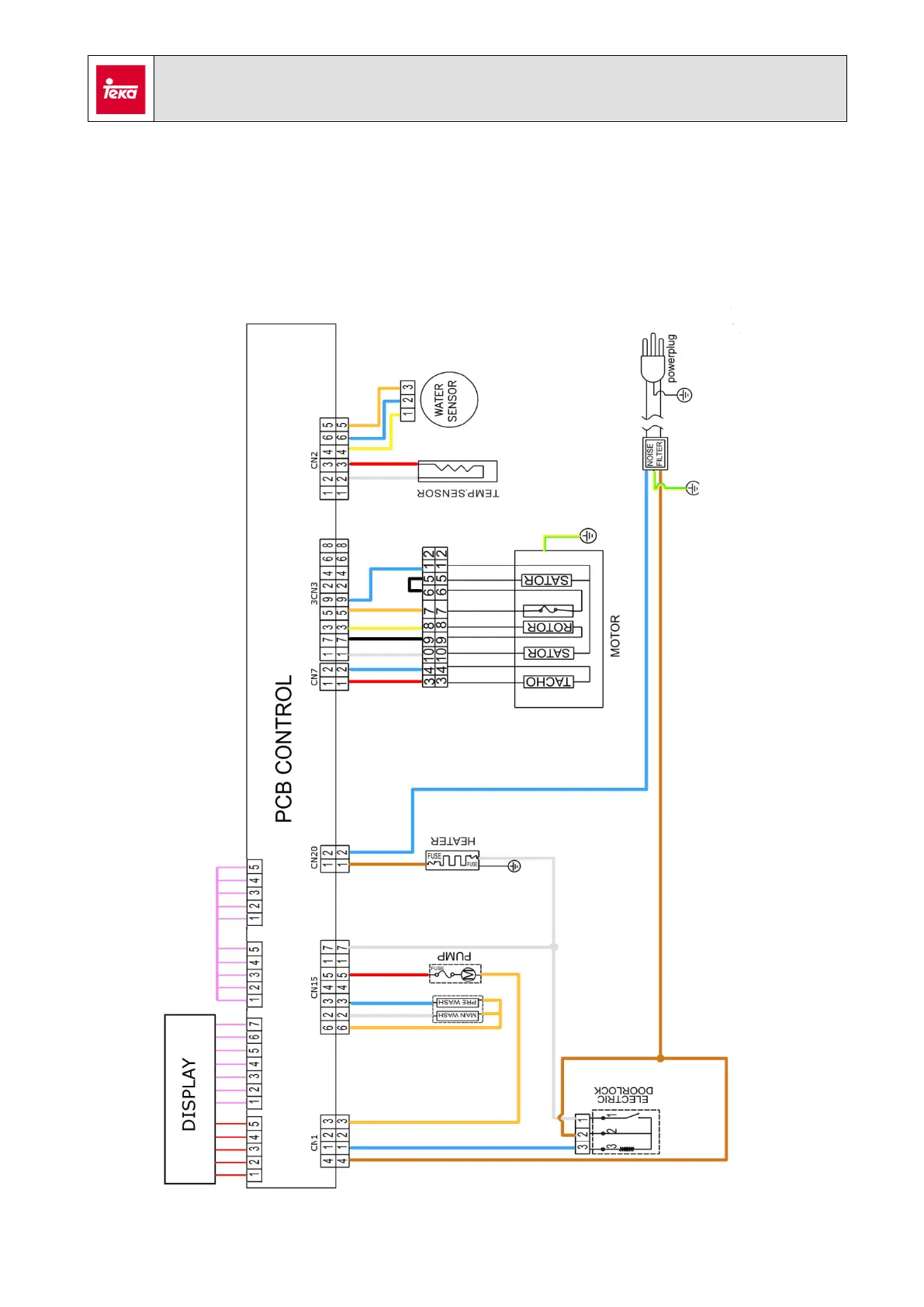
2. Wiring diagrams.
2.1 TKD 1270 TKD 1280 TKD 1480

Related product manuals