EasyManua.ls Logo

Tesla 43K307BF - Page 73

Tesla 43K307BF
223 pages
Print Icon
To Next Page IconTo Next Page
To Next Page IconTo Next Page
To Previous Page IconTo Previous Page
To Previous Page IconTo Previous Page
Loading...
71
BG
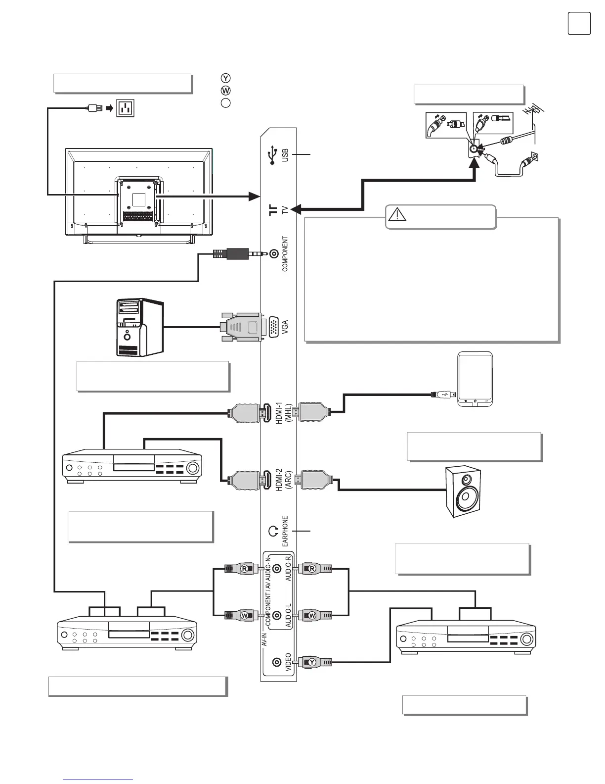
С електрически контакт
(100-240V~ 60/50Hz)
Жълт (кабел за видео сигнал)
Бял (кабел за AUDIO-L (ляв аудио) сигнал)
Червен (кабел за AUDIO-R (десен аудио)
сигнал)
USB интерфейс
Порт за слушалки
Видео кабел
YPbPr/YCbCr кабел
VGA кабел
Свързване с AV устройството
чрез HDMI интерфейс
Мобилен телефон или друго оборудване с функция MHL
(Мобилна връзка с висока разделителна способност)
Свързване с аудио устройства с
функция ARC (Реверсивен звуков канал)
Свързване с устройствата с AV
(аудио-видео) изходящ интерфейс (например
DVD, VCR (видеокасетофон), игрова конзола)
Свързване с уреда чрез YPbPr/
YCbCr изходящ интерфейс
HDMI сигнален кабел
MHL сигнален кабел
Аудиокабел
HDMI сигнален кабел
HDMI сигнален кабел
Аудиокабел
Захранващ кабел
Свързване на електрозахранване
Връзка с антена
Връзка с VGA вход
Връзка с HDMI вход
Връзка с YPbPr/YCbCr вход
MHL сигнален кабел
Връзка с AV вход
Връзка с функция ARC
При свързване на външна антена със сигналния порт
на телевизора, първо изключете главния прекъсвач на
захранването на телевизора. Не поставяйте външната
антена близо до електрическата мрежа за високо
напрежение, за да избегнете токов удар. Антената
за кабелна мрежа, свързана към този телевизор,
трябва да бъде изолирана от защитното заземяване; в
противен случай това ще предизвика пожар или други
опасности.
R
ПРЕДУПРЕЖДЕНИЕ
32”/40”

Table of Contents

Related product manuals