EasyManua.ls Logo

Tesla 43K307BF - Page 74

Tesla 43K307BF
223 pages
Print Icon
To Next Page IconTo Next Page
To Next Page IconTo Next Page
To Previous Page IconTo Previous Page
To Previous Page IconTo Previous Page
Loading...
72
BG
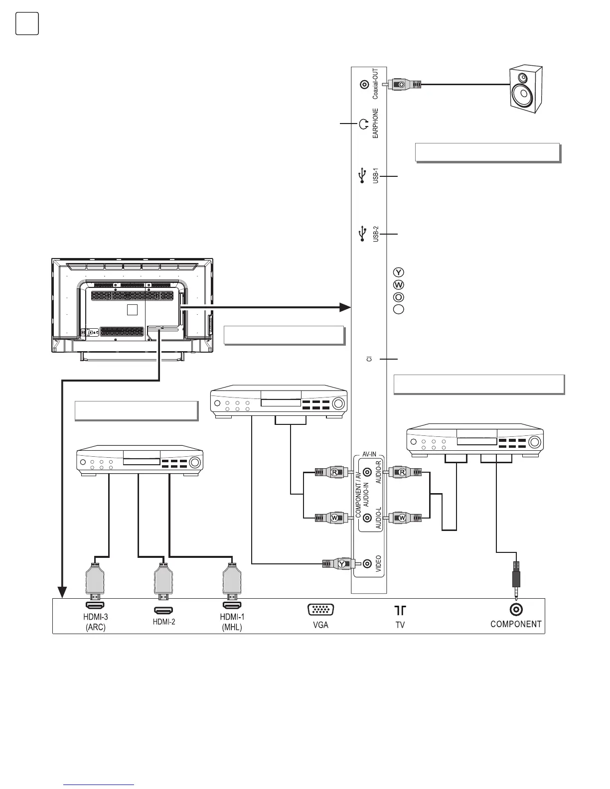
43”
Коаксијален кабел
Поврзете на аудиозасилувачот
со коаксијален интерфејс.
Излезен коаксијален
приклучок
USB1 интерфейс
USB2 интерфейс
Порт за CI карта
Жълт (кабел за видео сигнал)
Бял (кабел за AUDIO-L (ляв аудио) сигнал)
Оранжев (коаксиален сигнален кабел)
Червен (кабел за AUDIO-R
(десен аудио) сигнал)
R
Връзка с YPbPr/YCbCr вход
Свързване с уреда чрез YPbPr/
YCbCr изходящ интерфейс
Порт за
слушалки
Видеокабел
Аудиокабел
YPbPr/YCbCr кабел
Свързване с AV устройството
чрез HDMI интерфейс
Свързване с устройствата с AV
(аудио-видео) изходящ интерфейс
(например DVD, VCR (видеокасетофон),
игрова конзола)
HDMI сигнален кабел
HDMI сигнален кабел
HDMI сигнален кабел
Аудиокабел
Връзка с HDMI вход
Връзка с AV вход
Забележка:
1. След свързване към оборудване с функция
MHL (Мобилна връзка с висока разделителна
способност), моля изберете HDMI1 като
източник на входящ сигнал.
2. Функцията ARC (Реверсивен звуков канал) е
по избор, моля, вижте устройството.
3. Интерфейс COMPONENT (Компонент) е по
избор, моля, вижте устройството.
4. Ако има интерфейс COMPONENT
омпонент), компонентът и AV (Аудио-видео)
споделят интерфейс AUDIO-IN (Аудио вход).
5. Периферното оборудване и кабелите,
описани в това ръководство, трябва да се
закупят отделно.

Table of Contents

Related product manuals