EasyManua.ls Logo

Thermopatch HS3E - Page 14

Thermopatch HS3E
26 pages
Print Icon
To Next Page IconTo Next Page
To Next Page IconTo Next Page
To Previous Page IconTo Previous Page
To Previous Page IconTo Previous Page
Loading...
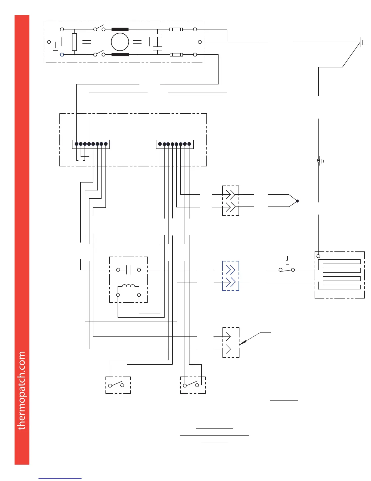
N
E
P
E
N
P
Line Side
Chassis Gnd
1
8
GRN/YEL
L1 BLK
L2 WHT
J1
J2
18
Power Entry Module
Fuses: [2] 6.3 Amp
Controller
Board
+
Solid State
Relay
5 BLK
2 RED
1 RED
6 WHT
5 BLK
6 WHT
L1 WHT
L2 WHT
AC Input
HTR
MTR
Wire Harness
Plug
Heater Unit
High Limit
Thermostat
GRN/YEL
Wire Harness
Plug
7 BLK
8 WHT
7 BLK
8 WHT
7 BLU
GRN
3 GRY
4 GRY
Seal Switch
LS1 LS2
Motor Control
Switch
8 BLU
Wire Harness
Plug
5 YEL
6 YEL
RED
YEL
Thermocouple,
Type K
hs3e Series
Electrical Schematic
115 Volt
CN2 CN1
SSR
HTR
Press Arm
Gnd
LEGEND:
HTR - Heater
LS1 - Limit Switch 1
LS2 - Limit Switch 2
MTR - AC Motor
SSR - Solid State Relay
TS - Temperature Sensor
Plug to AC Motor
hs4e series only
SSR
LS1
TS
LS2

Other manuals for Thermopatch HS3E

Related product manuals