EasyManua.ls Logo

Toro 74601 - Wiring Diagram

Toro 74601
40 pages
Print Icon
To Next Page IconTo Next Page
To Next Page IconTo Next Page
To Previous Page IconTo Previous Page
To Previous Page IconTo Previous Page
Loading...
35
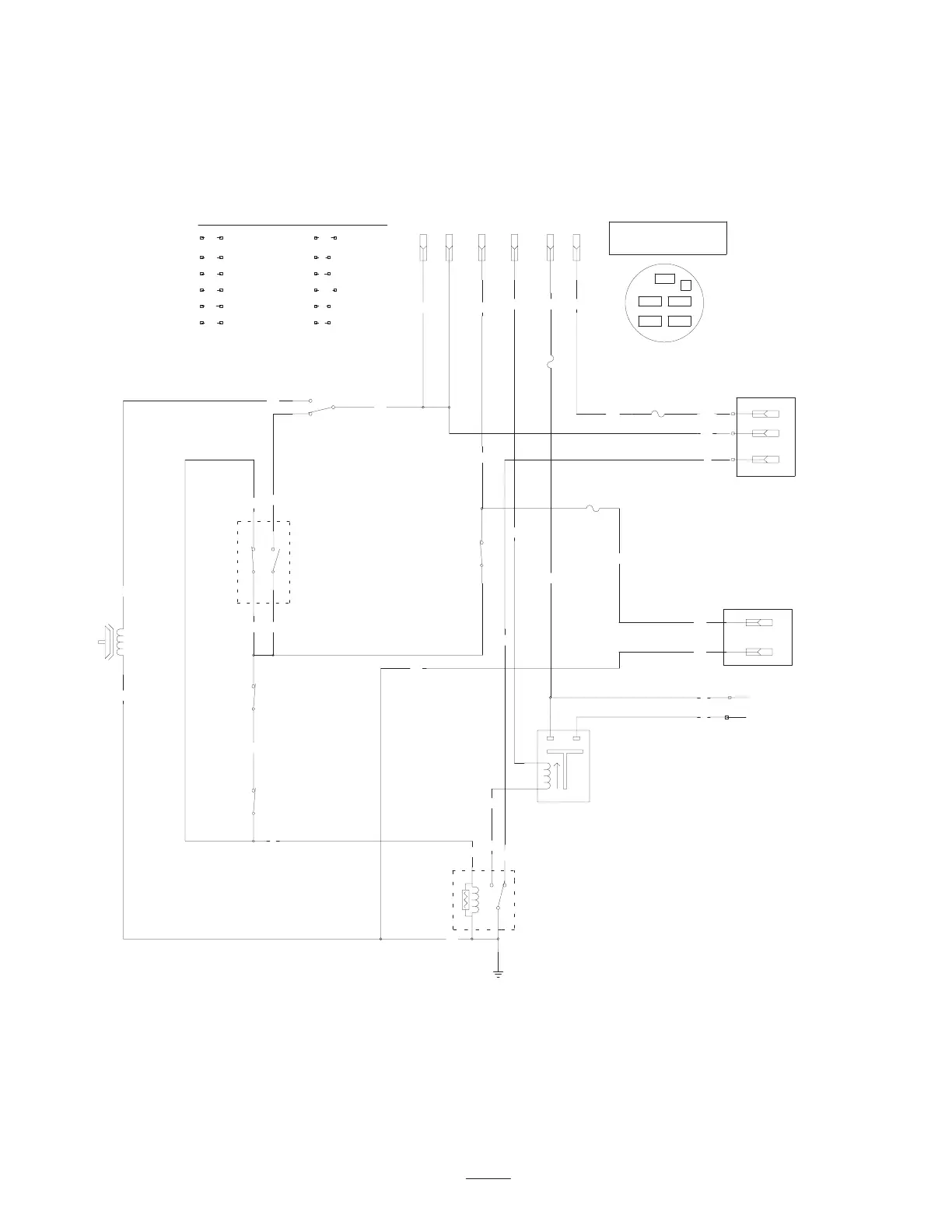
Wiring Diagram
Y
SHOWN WITH
LEVER IN
NEUTRAL
POSITION
SW4
(NEUTRAL)
(NEUTRAL)
SW5
SHOWN WITH
LEVER IN
NEUTRAL
POSITION
W
2
3
5
4
1
K1
(KILL RELAY)
BK
VIO
GY
Y
VIO
SW3
(BRAKE)
SHOWN WITH
PARK BRAKE
DISENGAGED
SHOWN WITH
OPERATOR
IN SEAT
(SEAT)
SW6
BK
BN
PTO
CLUTCH
BK
BU
START
R
R
BATTERY+
10A
F3
OR
OR
1
2
TO
HEADLIGHT
HARNESS
BK
OR
R
W
W
1
MAGNETO
GND
Y
GN
W
SOLENOID
GN
BN
PK
(PTO)
SW2
SHOWN IN
OFF POSITION
BROWN
BK
BLACK
BLUE
BU
GREEN
GN
BN
GREY
GY
OR
ORANGE
WIRE COLOR CODES
W
WHITE
VIO
VIOLET
PINK
PK
RED
R
TAN
T
YELLOW
Y
PK
Y I
1
7
4
B
SY
A
BU VIOR
S B A
OR
X
TERMINAL VIEW FROM
BACK OF SWITCH
KEY SW
I
X
KEY SWITCH PN 88–9830
OFF NO CONNECTION
ON B I A AND X Y
START B I S
(IGNITION)
SW1
30A
F1
VIO
25A
F2
VIO
PK
5
2
REGULATOR
FUEL SOLENOID

Related product manuals