EasyManua.ls Logo

Trane CenTraVac Duplex CDHF - Page 18

Trane CenTraVac Duplex CDHF
116 pages
Print Icon
To Next Page IconTo Next Page
To Next Page IconTo Next Page
To Previous Page IconTo Previous Page
To Previous Page IconTo Previous Page
Loading...
CDHF-SVU01C-EN
18
General
Information
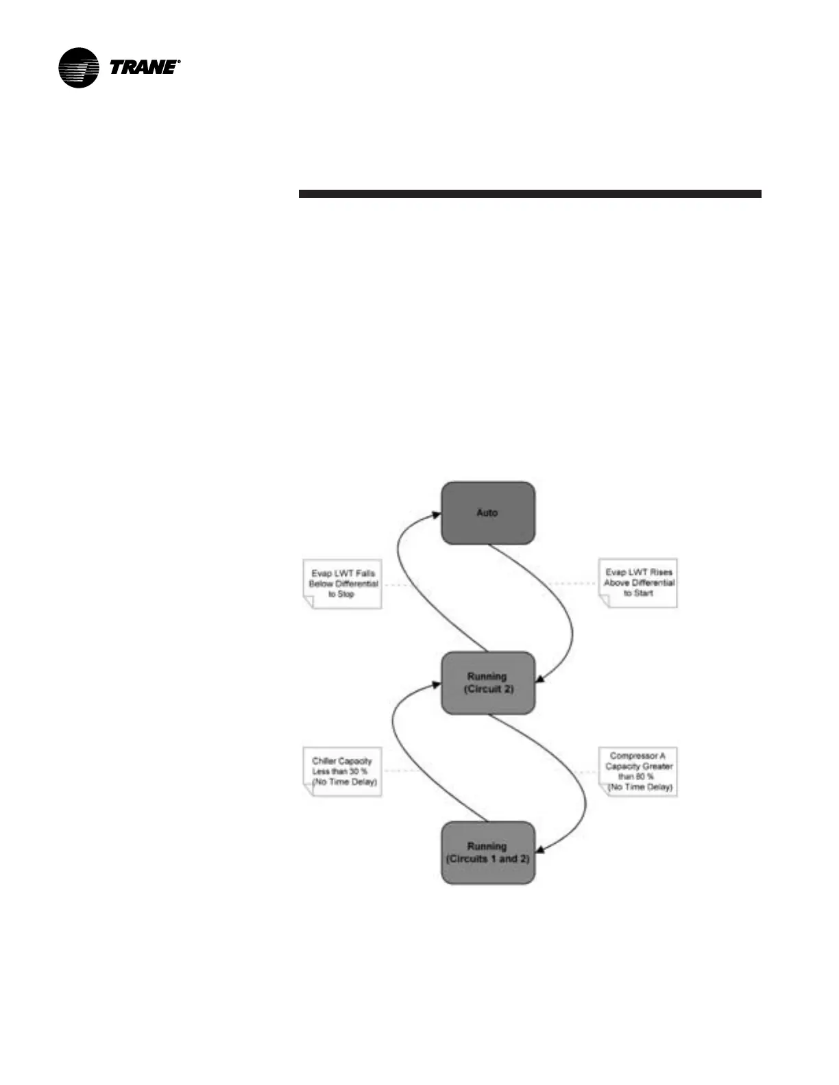
Fixed Sequence – Compressor 2 /
Compressor 1
If the chiller is in the Auto mode and
all interlocks have been satisfied,
compressor 2 will be started based
on the leaving water temperature
rising above the “Differential to Start”
setting. Compressors 1 will stage on
when the overall chiller average
capacity exceeds Stage on Load
point for 30 seconds. The stage on
load point is adjustable up to 50%.
The default is 40% which means that
a single compressor would have to
load to 80% (the average would be
40%) before the second compressor
starts. Both compressors will run
until chiller average capacity drops
below Stage off Load point for 30
seconds. The stage off load point is
also adjustable. Compressor 1 will
be shut down and compressor 2 will
run until water temperature drops
below the differential to stop. Before
shutting down, compressor 1 will be
unloaded and compressor 2 will be
loaded to maintain the same average
capacity command.
If chilled water reset is used, the
upstream compressor usually will be
the most efficient compressor to
operate at part load. If the leaving
water temperature is reset and the
chiller only needs one compressor,
then the upstream compressor
would be running closer to its
selection point and will be the most
efficient compressor to operate.
Figure 13. CDHE/F/G sequence of operation: lead 2 lag 1

Related product manuals