EasyManua.ls Logo

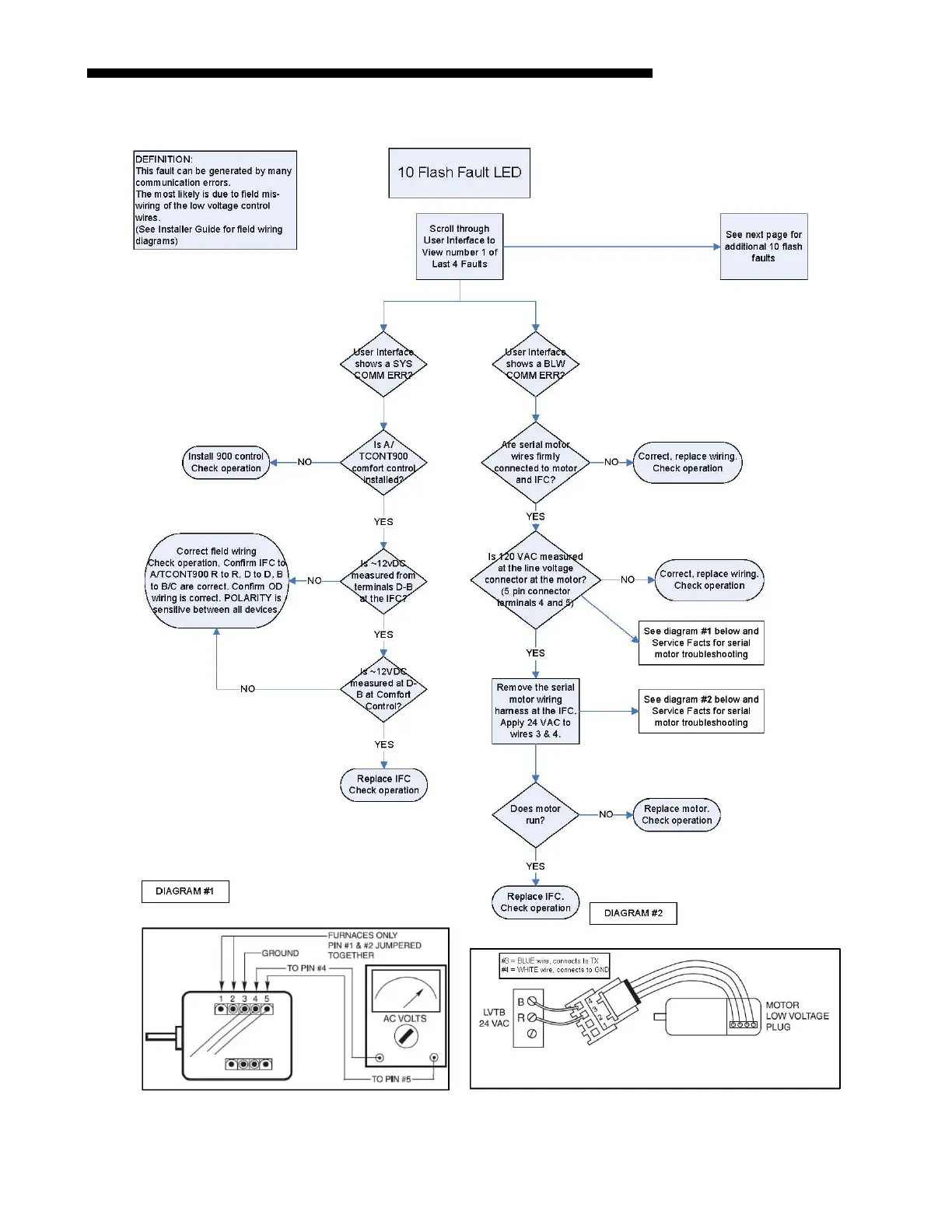
Trane TDHMB080ACV3VA - 10 Flash Fault LED Troubleshooting; Communication Errors (System, Blower)

Trane TDHMB080ACV3VA
54 pages
Print Icon
To Next Page IconTo Next Page
To Next Page IconTo Next Page
To Previous Page IconTo Previous Page
To Previous Page IconTo Previous Page
Loading...
UHM-DHM-SF-1H 51
Service Facts

Related product manuals