EasyManua.ls Logo

Triax MOD103T - Page 11

Triax MOD103T
16 pages
Print Icon
To Next Page IconTo Next Page
To Next Page IconTo Next Page
To Previous Page IconTo Previous Page
To Previous Page IconTo Previous Page
Loading...
Configuration
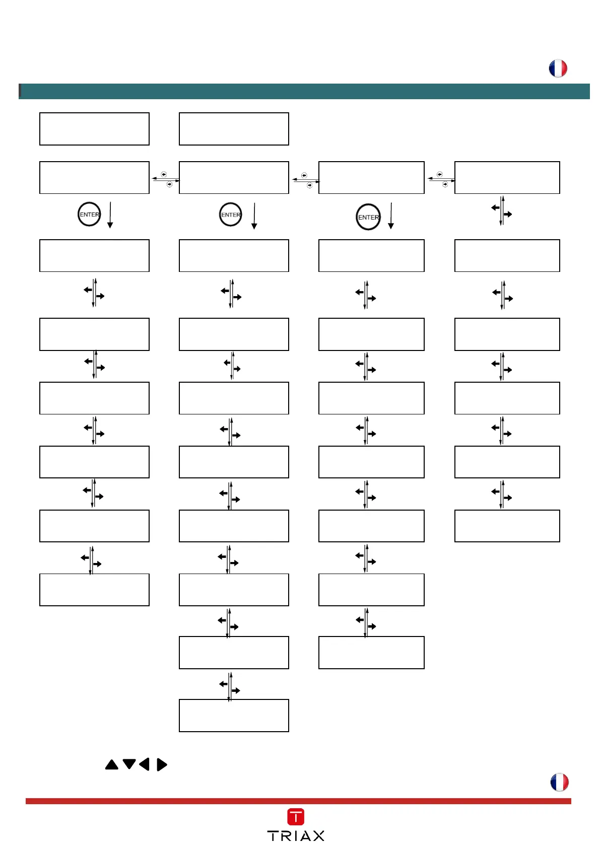
Arborescence des menus
Initial
Clav. Verrouillé
Please Wait ..
PAS DE SIGNAL IN
Réglages réseau
Régl. Ch&encod
Réglages RF
IR
NONE CANAL+
Pays
Nom programme
Fréquence
Information
France
1
CH21 474.00MHz
SW : xx APP : yy
Original Net ID
Nom opérateur
Constellation
Réinitialiser
8442
1
64QAM
Oui , Non
Network ID
Service ID
Intervalle garde
Sauvegar. Config
8442
256
1/4
USB Connecté
Network Name
LCN
Code RATE
Restaurer Config
Triax
39
2/3
USB Connecté
TS ID
Sortie Vidéo
Porteuse FFT
Modif MDP
301
H.264
8K
0000
Version NIT
Sortie Audio
Bande passante
30
MPEG-2
8MHz
Débit Vidéo
Réglage Ns RF
12 Mbit
-30dB
Débit Audio
192 Kbit
Mot de passe par défaut - 0000
Presser sur pour faire les réglages ou des changements, les confirmer en pressant sur ENTER.