EasyManua.ls Logo

Triax MOD103T - Set up

Triax MOD103T
16 pages
Print Icon
To Next Page IconTo Next Page
To Next Page IconTo Next Page
To Previous Page IconTo Previous Page
To Previous Page IconTo Previous Page
Loading...
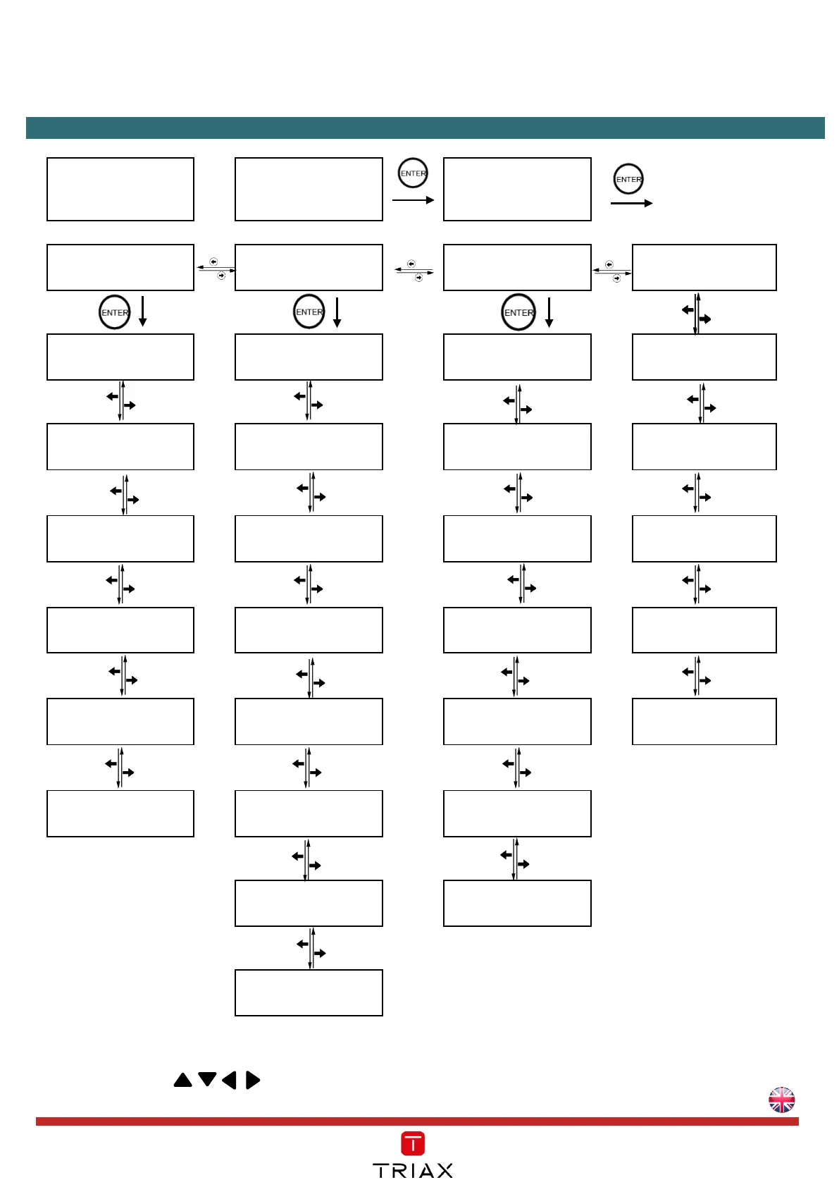
Set up
Instruction on how to set up the modulator using the front panel LCD display
Initial
Keyboard Locked
Enter Password
Please Wait ..
Network Setting
CH & Enc Setting
RF Setting
IR
NONE CANAL+
Country
Service Name
Frequency
Information
Other
FW APP
Original Net ID
Load Default
0XXX
CH36
64QAM
Yes , No
Network ID
Backup Config.
0XXXX
X
1/4
USB Connected
Network Name
Restore Config.
Private Network
0XX
2/3
USB Connected
TS ID
Change Password
0XX
H.264
8K
0000
NIT Version
0X
MPEG-2
8MHz
Video Bitrate
RF Level ADJ.
12 Mbit
-30dB
Audio Bitrate
Default password - 0000
Press OK and to make any adjustments or changes, confirm changes by pressing OK again.