EasyManua.ls Logo

U-Line CLRCO2075 - Reversing the Door

U-Line CLRCO2075
48 pages
Print Icon
To Next Page IconTo Next Page
To Next Page IconTo Next Page
To Previous Page IconTo Previous Page
To Previous Page IconTo Previous Page
Loading...
17
Design
Features
Performance
SERVICING
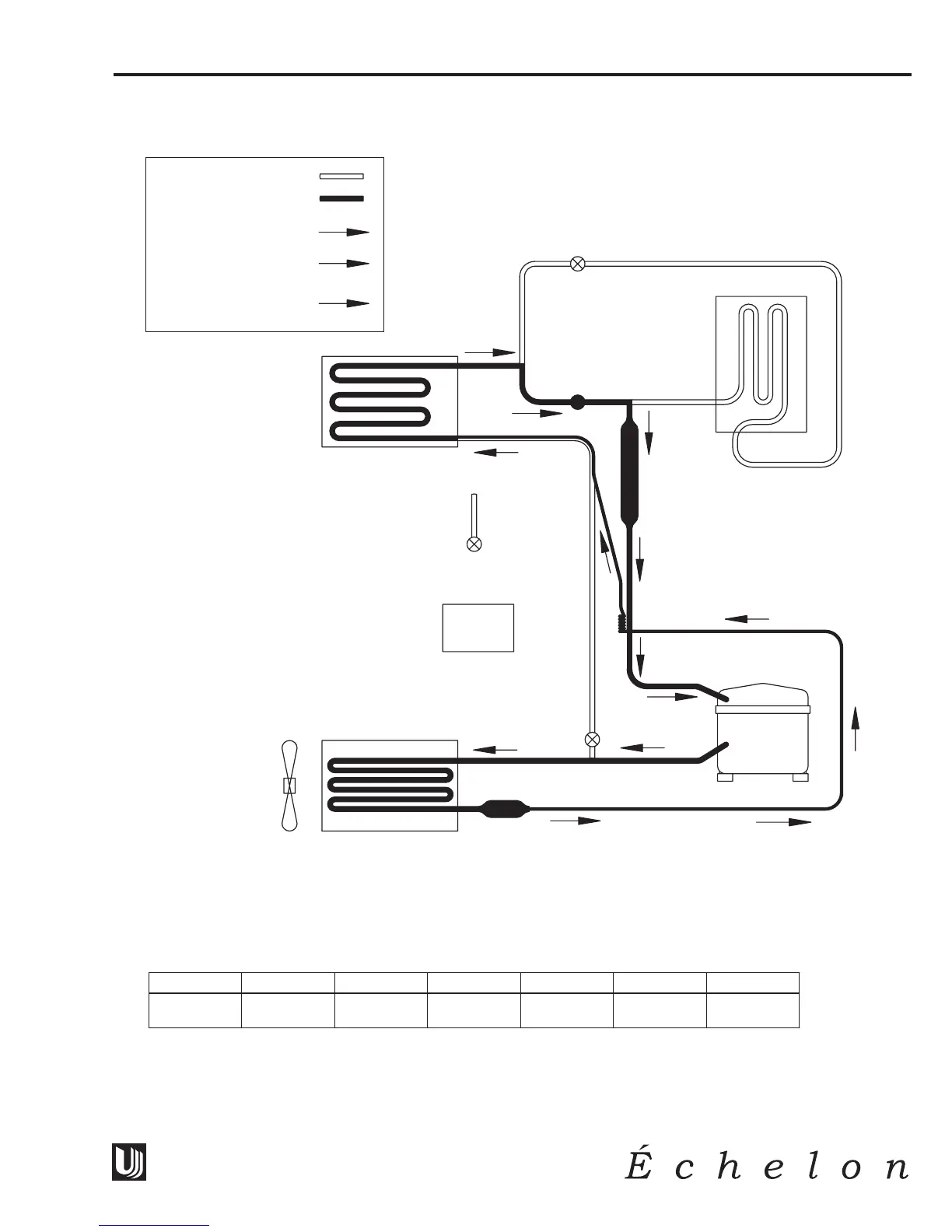
Mode 2: Ice Making and No Refrigeration
ICE MAKER EVAPORATOR
COMP - COMPRESSOR
CONDENSER
BYPASS
VALVE (UPPER)
VALVE (LOWER)
REFRIGERATION
REFRIGERATOR
EVAPORATOR
CAPILLARY
TUBE
HOT GAS
BYPASS
VALVE
DRYER
DISCHARGE
TUBE
SUCTION
TUBE
ACCUMULATOR
REFRIGERATION
H2O IN -
WATER
SUPPLY
CIRCULATION PUMP
WATER
H2O PUMP -
REF VALVE -
REF VALVE -
HOT GAS -
FAN
CONDENSER
FAN -
Bin sensor: Calling for ice
Refrigerator sensor: Satisfied (no call for cooling)
Liquid line sensor: Determines length of ice cycle & harvest
RELAY
STATUS ON
COMP
OFF
H2O IN REF VALVE*
ON
FAN
ON
H2O PUMP
OFF
HOT GAS
*Double throw relay: OFF: REF valve closed, REF bypass valve open
ON
OFF
ON
ON
OFF
OFF
ON
H
L
C
TRANSITIONAL PRESSURE
LOW PRESSURE
HIGH PRESSURE
REFRIGERATION FLOW
NO REFRIGERATION FLOW
IN CAPILLARY TUBE
OFF
C
C
C
C
C
C
L
L
L
L
H
H
L
L
CLRCO041

Other manuals for U-Line CLRCO2075

Related product manuals