EasyManua.ls Logo

Veit 8741 - Page 55

Veit 8741
59 pages
Print Icon
To Next Page IconTo Next Page
To Next Page IconTo Next Page
To Previous Page IconTo Previous Page
To Previous Page IconTo Previous Page
Loading...
Hosentopper VEIT 8741
VEIT 8741 Pants Finisher
25.07.2017
55
3 5Friday , October 05, 2007
8741DE PA
VEIT
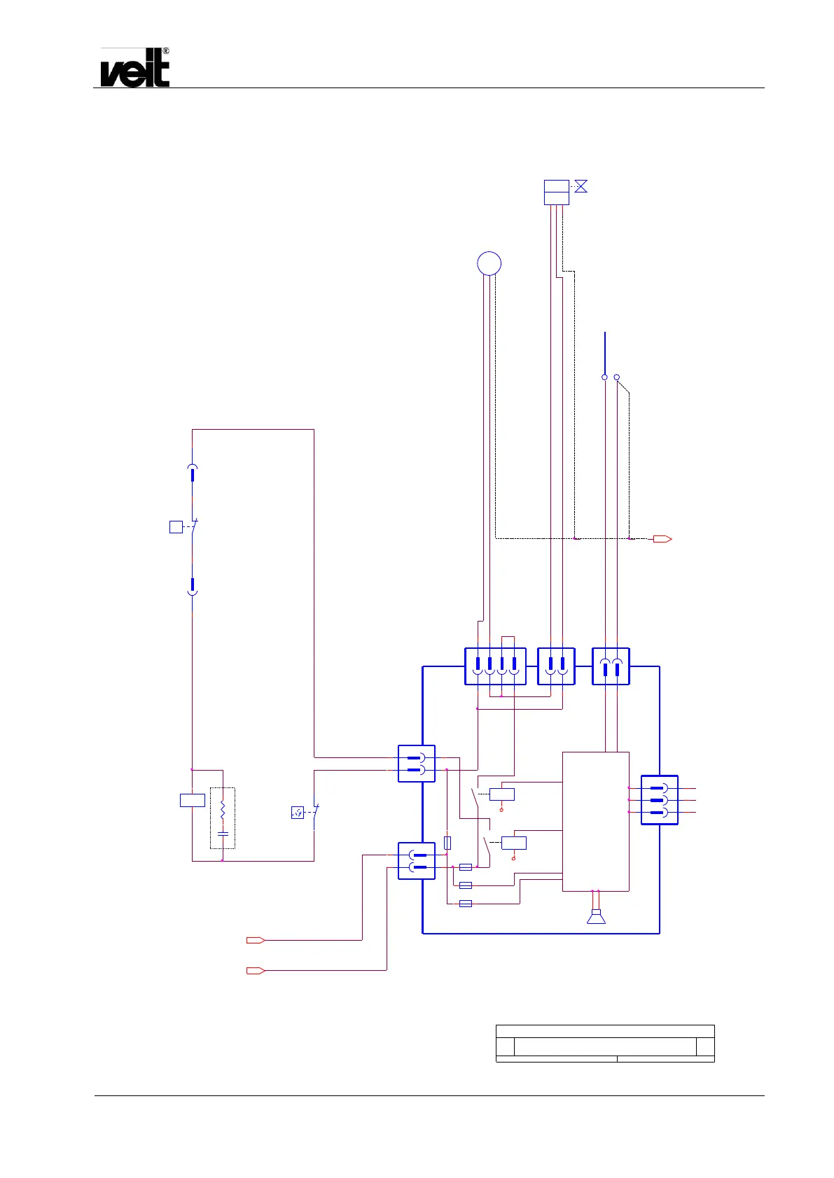
DE-Steuerung / DE-control
Size Document Number Rev
Date: Sheet of
-VCC
-VCC
2
11
X6
X11: Kabeldose
A1 Steuerplatine
control panel
X2
11
Elektrode
2
1
2
gnge
K1,2,3
1
Dampf-
1
Leistungsschütze für Heizung
contactors heating
F6
2
bl
Stoerung
bl
Motorschutzrelais
motor-protective relay
N1
FT1
Steuerung
Motorschütz
contactor motor
N1
bn
Wasserventil
gnge
bn
1
A3
Pumpe
X3
Sicherheitstemperaturbegrenzer
temperature limiter
12
2
gnge
2
X5
Netz
Heizung
1
X1
Elektronik-
3
B1
Pumpe
Druckschalter (3,5 bar)
pressure switch
A2
2
Z3
4
bn
kessel
A1
bl
M2
K4
3
K3
X4
Y9
X11
1
2
PE
P
F4
F2
F3
LS1
F1
FT1
X1/2
X1/1
X3/PE

Table of Contents