EasyManua.ls Logo

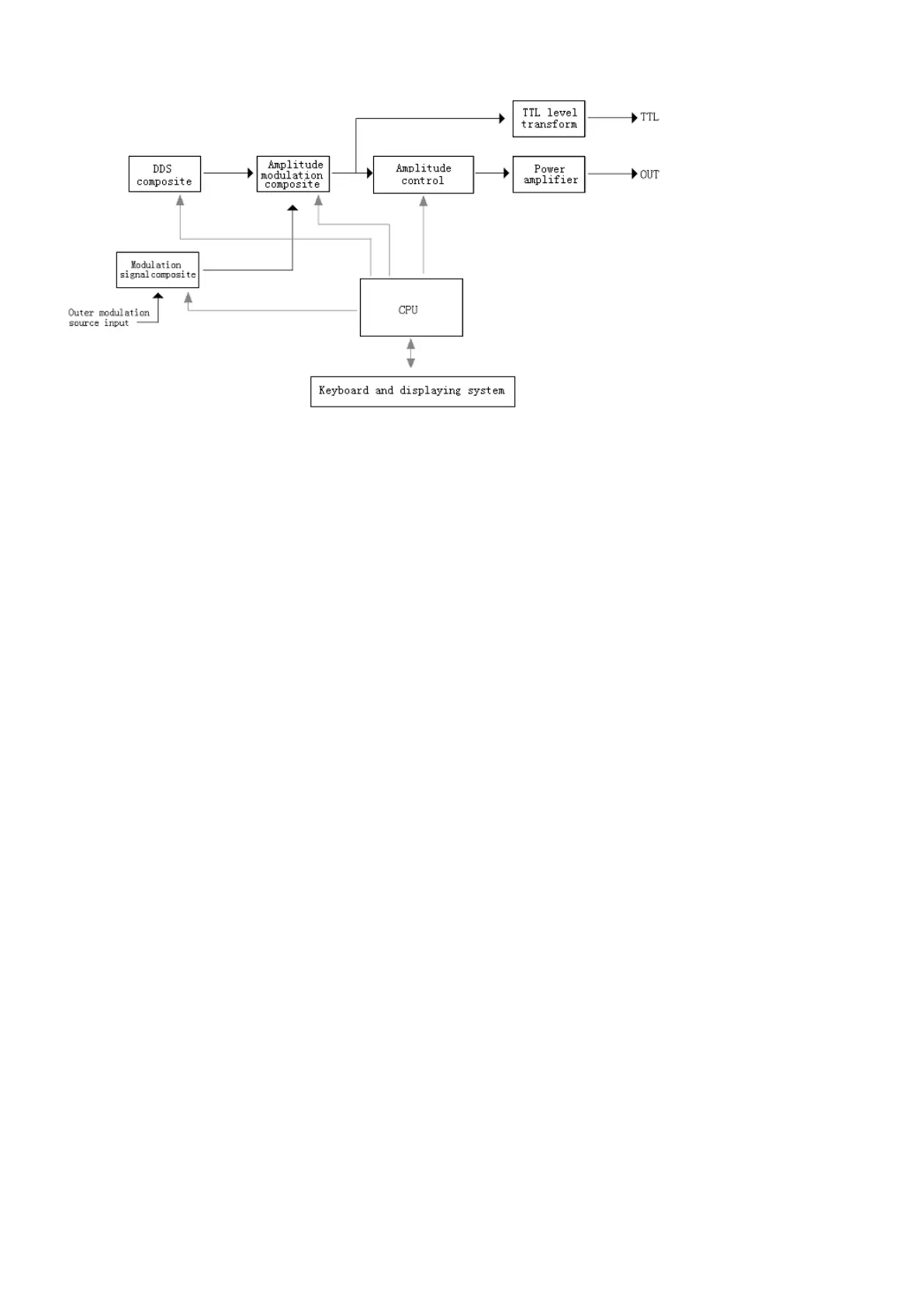
Victor VC2003 - Functional Block Diagram and Final Notes; Functional Block Diagram; Disclaimer and Contact Information

Victor VC2003
6 pages
Print Icon
To Previous Page IconTo Previous Page
To Previous Page IconTo Previous Page
Loading...
6
7.NOTES:
7.NOTES:
7.NOTES:
7.NOTES:
The
The
The
The
specification
specification
specification
specification
s
s
s
s
are
are
are
are
subject
subject
subject
subject
to
to
to
to
change
change
change
change
without
without
without
without
notice
notice
notice
notice
.
.
.
.
T
T
T
T
he
he
he
he
content
content
content
content
of
of
of
of
this
this
this
this
manual
manual
manual
manual
is
is
is
is
regarded
regarded
regarded
regarded
as
as
as
as
correct,if
correct,if
correct,if
correct,if
any
any
any
any
error
error
error
error
or
or
or
or
in
in
in
in
doubt,please
doubt,please
doubt,please
doubt,please
contact
contact
contact
contact
us.
us.
us.
us.
W
W
W
W
e
e
e
e
will
will
will
will
not
not
not
not
be
be
be
be
responsible
responsible
responsible
responsible
for
for
for
for
accident
accident
accident
accident
or
or
or
or
injury
injury
injury
injury
caused
caused
caused
caused
by
by
by
by
improper
improper
improper
improper
operation.
operation.
operation.
operation.
T
T
T
T
he
he
he
he
function
function
function
function
describe
describe
describe
describe
d
d
d
d
in
in
in
in
this
this
this
this
manual
manual
manual
manual
can
can
can
can
not
not
not
not
be
be
be
be
the
the
the
the
reason
reason
reason
reason
of
of
of
of
special
special
special
special
usage.
usage.
usage.
usage.