EasyManua.ls Logo

Viessmann Vitocal 200-A - Electrical installation scheme

Viessmann Vitocal 200-A
236 pages
Print Icon
To Next Page IconTo Next Page
To Next Page IconTo Next Page
To Previous Page IconTo Previous Page
To Previous Page IconTo Previous Page
Loading...
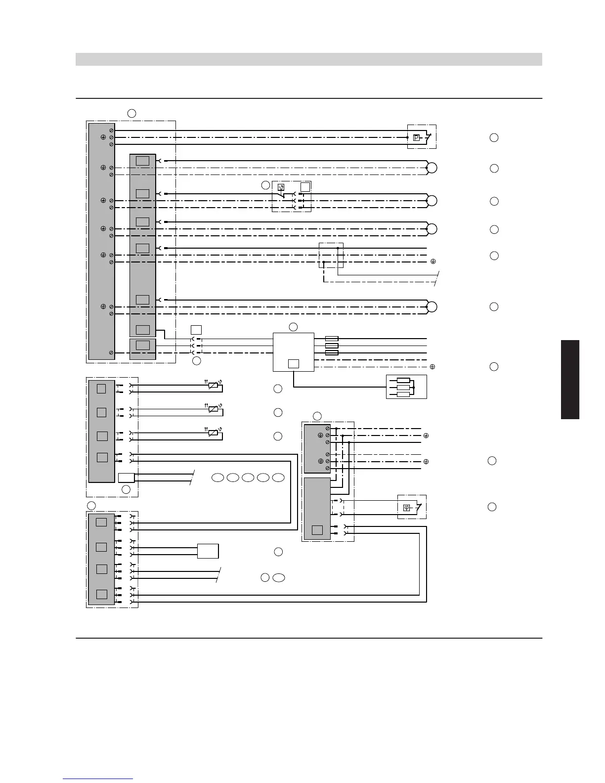
Electrical installation scheme
230 V/50 Hz
2
212.3
X2.N
X1.
ZP
22
136
L3
N
L2
L1
137
4
3 / N / PE
400 V/50 Hz
X3.8
X1.
230 V; 0.5 A
15
X3.9
50 W
X2.N
211.3
16A
A
B
211.2
X2.N
X1.
NC-Box
40
211.1
X2.N
X1.
PUP
5
200 W
224.4
211.5
X2.N
X1.
SUP
130 W
6
20
33
211.4
X2.N
X1.
UPSB
7
130 W
N
L1
AM
qCP
Low voltage
F6
STS
21
1
2
145
PT500
LON
98
121 / 122 / 123
VTS NC
89
F14
2
Ni500
F0
ATS
10
Ni500
/ 124 / 125
145
31
145
11
145
145
2
1
KM BUS distributor
HC A1
120
99
/
145
40
X4.2
X4.1
43
X2.4
X5.
X2.3
X2.2
X5.
X2.1
NC-Box
230 V/50 Hz
N
L1
211.5
N
L1
2
1
2
FAS
M
1~
M
1~
M
1~
M
1~
1
3
2
1
3
2
1
3
2
1
3
2
ID: 4605350_1304_03
A Plug aCH is connected to the cable harness
B
Switching module for instantaneous heating water heater
Vitocal 300-G/350-G
(cont.)
System examples
VIESMANN
79
5822 472 GB
4

Other manuals for Viessmann Vitocal 200-A

Related product manuals