EasyManua.ls Logo

Viking VMOC206LE - Page 14

Viking VMOC206LE
40 pages
Print Icon
To Next Page IconTo Next Page
To Next Page IconTo Next Page
To Previous Page IconTo Previous Page
To Previous Page IconTo Previous Page
Loading...
14
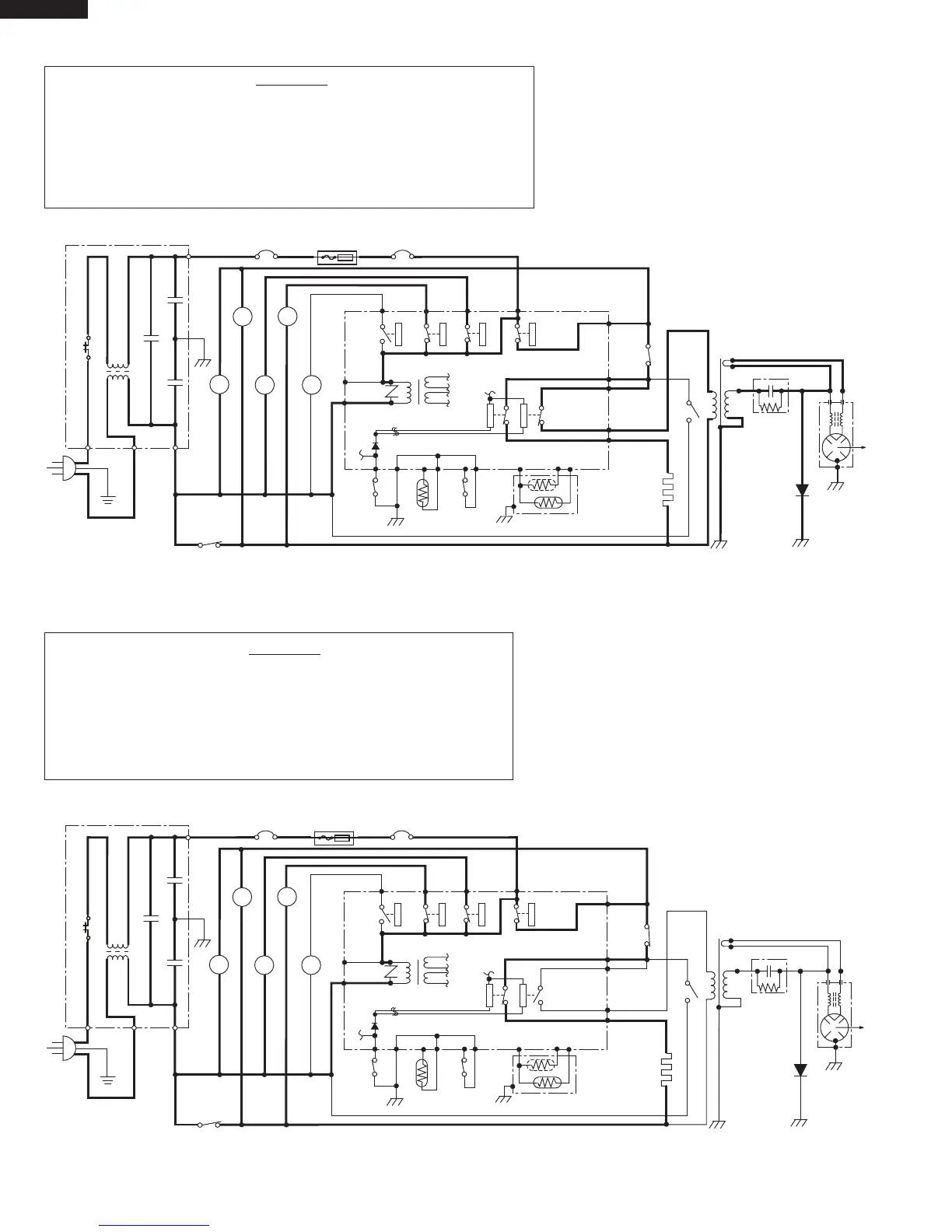
SCHEMATIC
NOTE: CONDITION OF OVEN
1. DOOR CLOSED.
2. CONVECTION PAD TOUCHED.
3. DESIRED TEMP. TOUCHED.
4. COOKING TIME PROGRAMMED.
5. “START” PAD TOUCHED.
Figure O-4. Oven Schematic-Convection Cooking Condition
SCHEMATIC
NOTE: CONDITION OF OVEN
1. DOOR CLOSED.
2. MIX COOKING PAD TOUCHED.
3. COOKING TIME PROGRAMMED.
4. “START” PAD TOUCHED.
5. RY2 AND RY3 WILL ALTERNATELY CLOSE. DURING COOK CYCLE.
Figure O-3. Oven Schematic-Automatic Mix Cooking Condition
CONV.
THERMAL
CUT-OUT
NOISE FILTER
MONITOR SWITCH
PRIMARY INTERLOCK SWITCH
OVEN LAMP
FAN MOTOR
A5
A3
A1
E-6
CONTROL UNIT
DAMPER
SWITCH
THER-
MISTOR
DOOR
SENSING
SWITCH
AH SENSOR
DAMPER MOTOR
CONVECTION MOTOR
TURNTABLE MOTOR
0.0033µ/AC125V0.0033µ/AC125V
NOISE SUPPRESSION COIL
HEATIMG ELEMENT
MAGNETRON
POWER
TRANSFORMER
H.V. RECTIFIER
CAPACITOR
0.94µ
RY4
RY5
RY6
RY1
THIRD DOOR
SWITCH
OVEN
THERMAL
CUT-OUT
117V
60Hz
FM
COM.
(RY1)
E-5E-4E-3E-2E-1
F-3 F-2
F-1
RY3
SECONDARY
INTERLOCK
RERAY
N.O.
(RY1)
COM.
(RY3)
COM.
(RY2)
N.O.
(RY2)
N.O.
(RY3)
A-9
A-7
CM
DM
OL
RY2
TTM
0.022µ/AC250V
C/T
FUSE
FUSE
DUMMY
CONV.
THERMAL
CUT-OUT
NOISE FILTER
MONITOR SWITCH
PRIMARY INTERLOCK SWITCH
OVEN LAMP
FAN MOTOR
A5
A3
A1
E-6
CONTROL UNIT
DAMPER
SWITCH
THER-
MISTOR
DOOR
SENSING
SWITCH
AH SENSOR
DAMPER MOTOR
CONVECTION MOTOR
TURNTABLE MOTOR
0.0033µ/AC125V0.0033µ/AC125V
NOISE SUPPRESSION COIL
HEATIMG ELEMENT
MAGNETRON
POWER
TRANSFORMER
H.V. RECTIFIER
CAPACITOR
0.94µ
RY4
RY5
RY6
RY1
THIRD DOOR
SWITCH
OVEN
THERMAL
CUT-OUT
117V
60Hz
FM
COM.
(RY1)
E-5E-4E-3E-2E-1
F-3 F-2
F-1
RY3
SECONDARY
INTERLOCK
RERAY
N.O.
(RY1)
COM.
(RY3)
COM.
(RY2)
N.O.
(RY2)
N.O.
(RY3)
A-9
A-7
CM
DM
OL
RY2
TTM
0.022µ/AC250V
C/T
FUSE
FUSE
DUMMY

Related product manuals