EasyManua.ls Logo

Visonic POWERMAX - Correcting Trouble Situations

Visonic POWERMAX
24 pages
Print Icon
To Next Page IconTo Next Page
To Next Page IconTo Next Page
To Previous Page IconTo Previous Page
To Previous Page IconTo Previous Page
Loading...
DE5450P 19
Important! Entering an incorrect code 5 times in a row
will initiate a 30-second penalty lockout of the keypad.
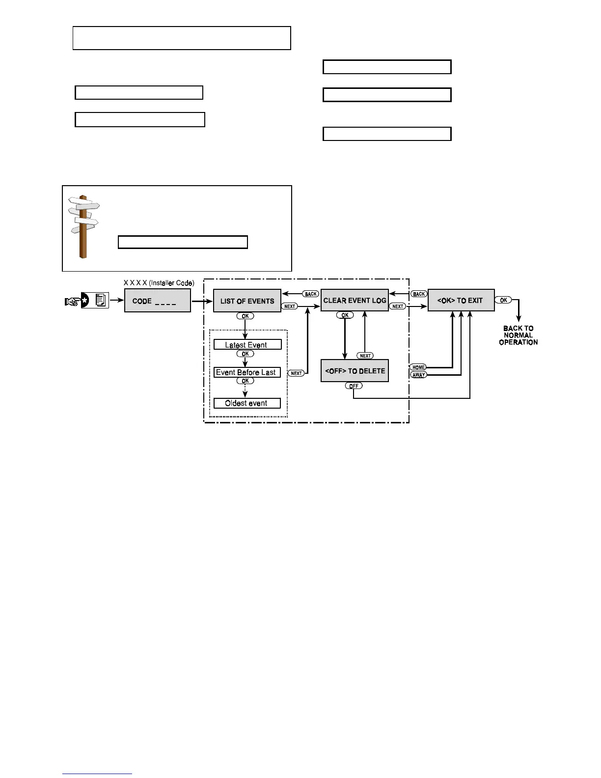
C. Click <OK>. The latest event will be shown. Suppose
that the latest event was an alarm in zone 13. The
display will now read:
Z13 ALARM
and then:
09/02/99 3:37P
The two displays will be shown alternately until you
click <OK> again to move to the next event, or until the
event log times out (4 minutes).
D. Click <OK> as many times as necessary to read all the
data you need.
To clear the event log, refer to Para. 11.3.
To quit the event log:
- Click <HOME> or <AWAY> from any-
where within the log. The display will read:
<OK> TO EXIT
- Click <OK>. The system will return to the
normal operating mode.
11.3 Erasing the Event Log
A. From anywhere within the event log, click <NEXT>. The
display will change to:
CLEAR EVENT LOG
B. Click <OK>. The display will change to:
<OFF> TO DELETE
C. Click <OFF>. The “Happy Tune” will sound and the
display will change to:
<OK> TO EXIT
Note: If you change your mind before clicking <OFF>,
click <HOME> or <AWAY>. This will also get you to
<OK> TO EXIT” without erasing the event log. Clicking
<NEXT> will return you to “CLEAR EVENT LOG”.
D. Click <OK>. The system will revert to the normal
operating mode.
Figure 7. Using the Event Log

Table of Contents

Other manuals for Visonic POWERMAX

Related product manuals