EasyManua.ls Logo

Volvo EC360B - Page 195

Volvo EC360B
339 pages
Print Icon
To Next Page IconTo Next Page
To Next Page IconTo Next Page
To Previous Page IconTo Previous Page
To Previous Page IconTo Previous Page
Loading...
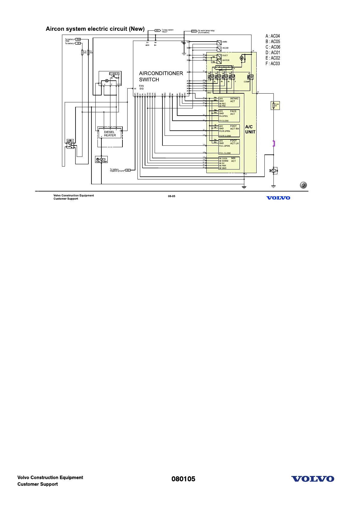
Aircon system electric circuit(New)
An additional 5A(FU24) fuse has been installed in the air conditioning
compressor circuit to protect it from excessive current.
Picture text:

Related product manuals