EasyManua.ls Logo

Volvo FL6 - 1030 Cng

Volvo FL6
144 pages
Print Icon
To Next Page IconTo Next Page
To Next Page IconTo Next Page
To Previous Page IconTo Previous Page
To Previous Page IconTo Previous Page
Loading...
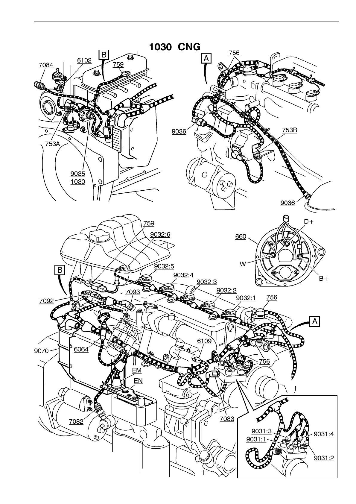
Group 37 Wiring diagram FL6 Illustrations LHD
T3015483
79

Related product manuals