EasyManua.ls Logo

W Box 0E-43LED - Page 7

W Box 0E-43LED
23 pages
Print Icon
To Next Page IconTo Next Page
To Next Page IconTo Next Page
To Previous Page IconTo Previous Page
To Previous Page IconTo Previous Page
Loading...
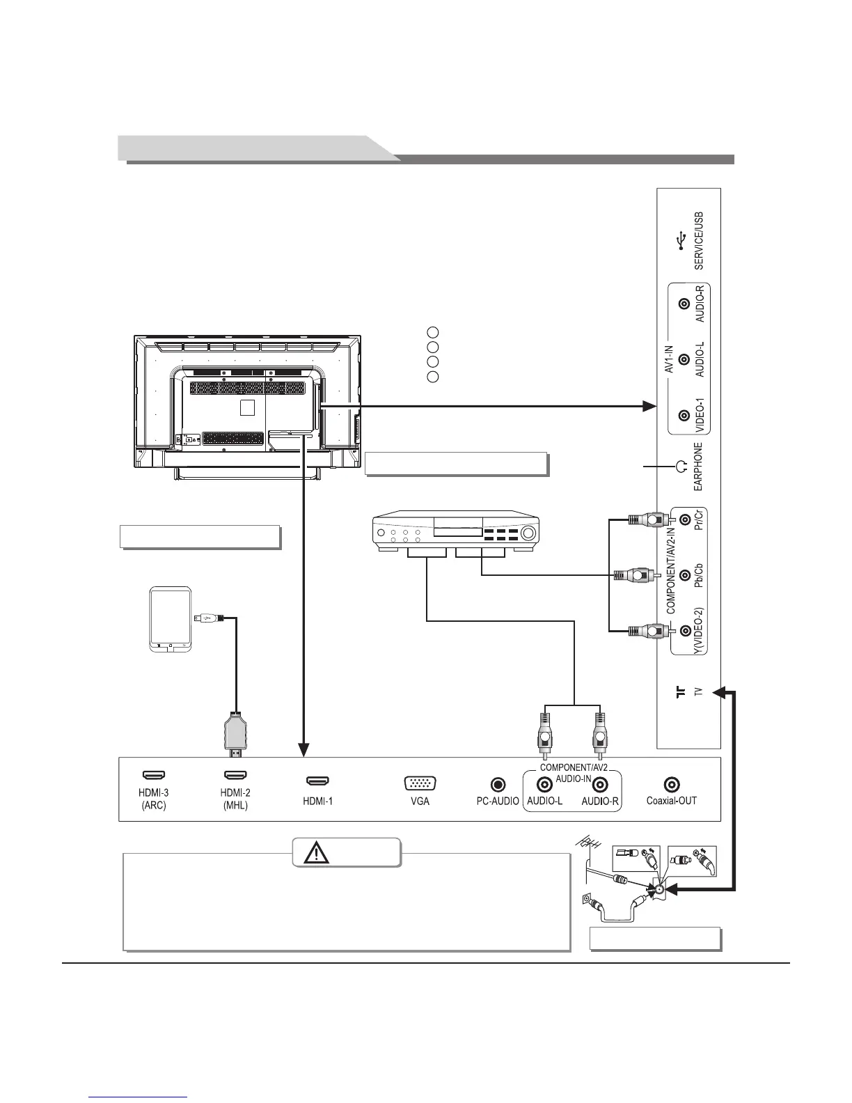
Mounting and Connecting
6
Component input connection
Connect to the device with
output interfaceYPbPr/YCbCr
Audio cable
Antenna connection
When connecting outdoor antenna to signal port of the TV set, please
turn off the main power switch on the TV set first. The wired network
antenna connected to the TV set must be isolated from the protective
grounding, or can cause fire or other hazards.
the
Warning
R F
YPbPr/ cableYCbCr
G Green (Y signal cable)
B Blue (Pb/Cb signal cable)
W White(AUDIO-L signal cable)
R Red (AUDIO-R and Pr/Cr signal cables)
Mobile phone or other
equipments with MHL function
MHL function connection
Earphone port
G
B
R
Remark:
1. The VIDEO-2 and component Y signal of the device share the same input interface. AV2 and
component audio share the same input interface.
2. When connecting to equipment with MHL function, please select HDMI2 as input signal
source.
3. SERVICE/USB: USB interface (is used only for software upgrade).
4. If an earphone is inserted, the speaker of the TV set turns off automatically.
5. The peripheral equipment and cables described in this manual should be purchased
separately.
W
R
MHL signal cable