EasyManua.ls Logo

Wacker Neuson 0620058 - Electrical Schematic B-RD 12 A

Wacker Neuson 0620058
138 pages
Print Icon
To Next Page IconTo Next Page
To Next Page IconTo Next Page
To Previous Page IconTo Previous Page
To Previous Page IconTo Previous Page
Loading...
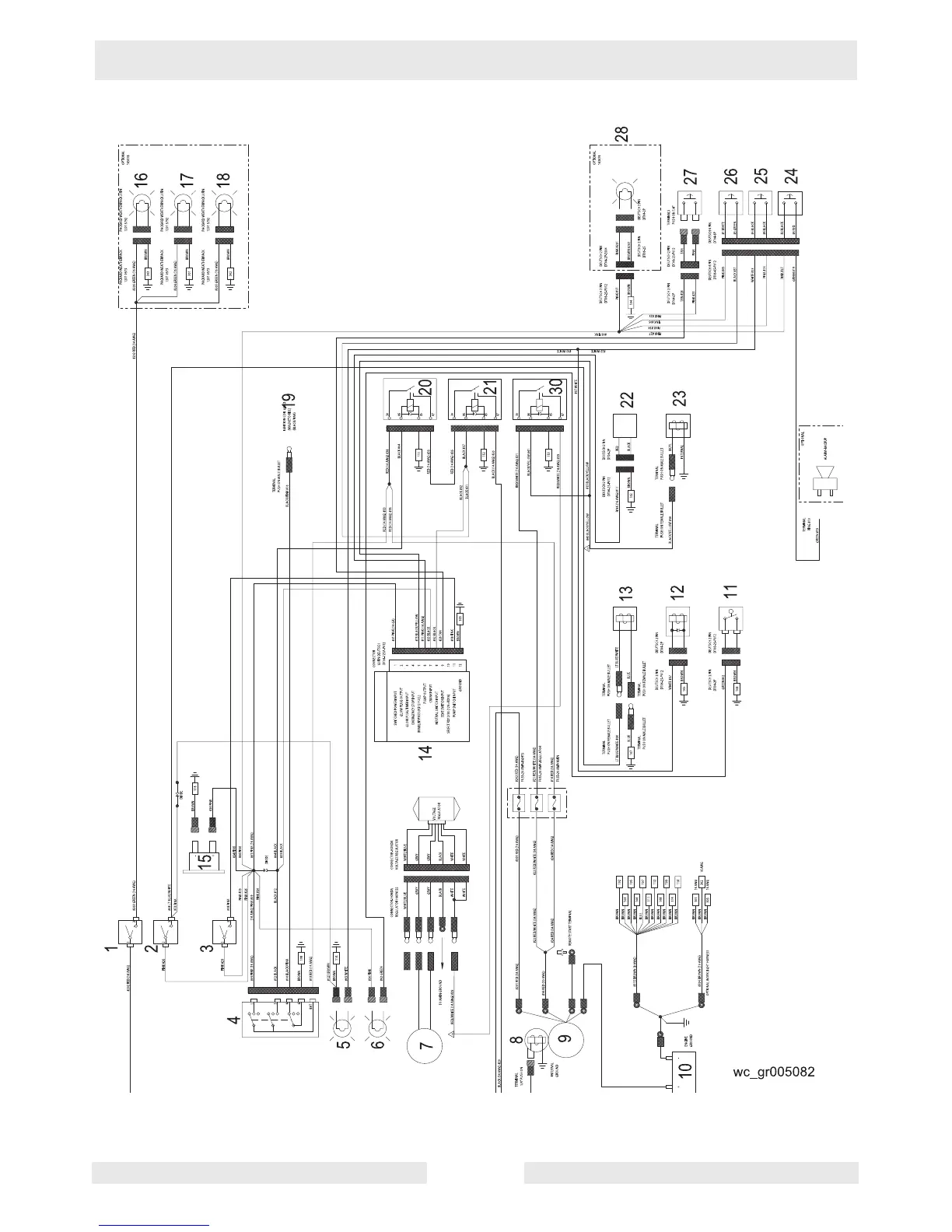
Schematics RD 12/RD 12A
wc_tx001073gb.fm 124
10.6 Electrical Schematic “B”—RD 12A

Table of Contents

Related product manuals