EasyManua.ls Logo

WARRIOR 200 - Wiring with Heat

WARRIOR 200
45 pages
Print Icon
To Previous Page IconTo Previous Page
To Previous Page IconTo Previous Page
Loading...
45
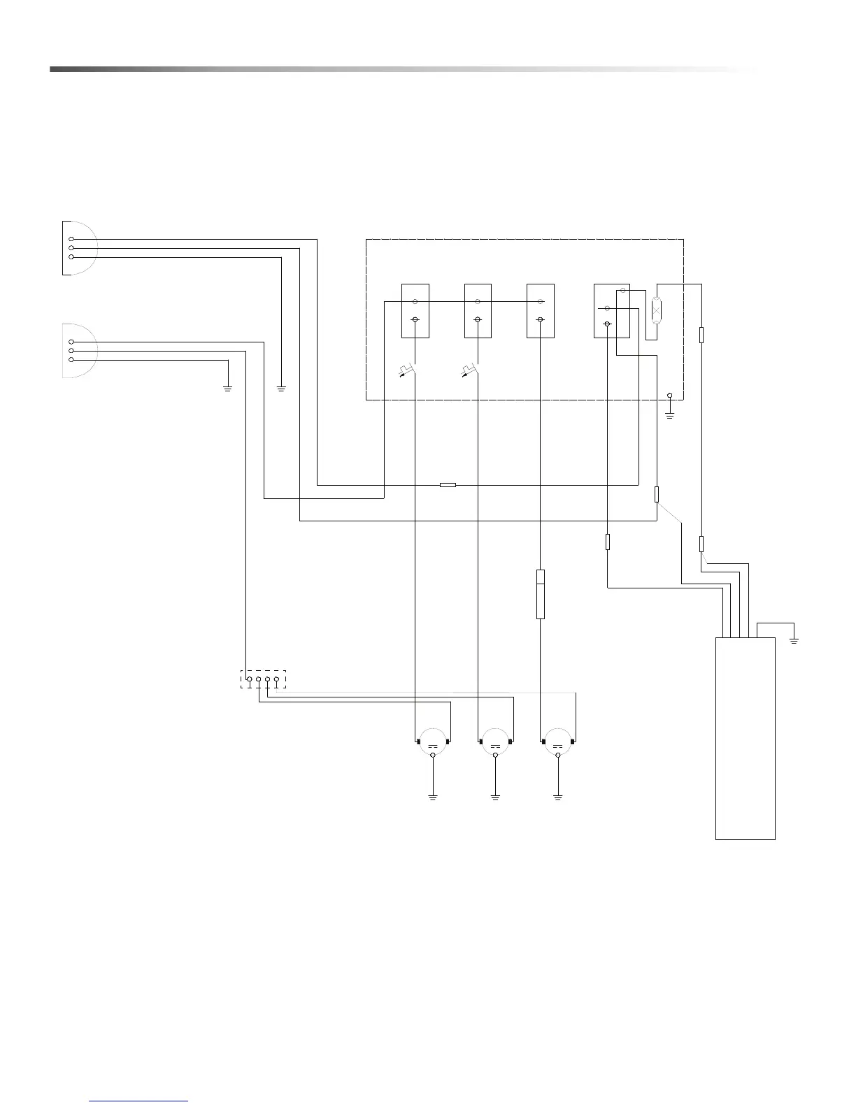
Wiring with Heat
M
BLACK
RED
BLACK
WHITE
YELLOW
WHITE
HEATER
GRN
M
BLUE
FUSE
3 AMP
-CB
-CB
M
-VACUUM
M MM
-PUMP
-VACUUM-VACUUM-PUMP
SWITCHSWITCHSWITCH
MOTOR
MOTOR
MOTOR
-POWER
CORD
-PANEL
-POWER
CORD
-HEAT
SWITCH
BROWN ORANGE
RED
YELLOW
WHT
WHITE
GRN
GRN
WHT
WHT
BLK
BLK
-THERMO
LIGHT
GRN
13AMP 13AMP
MM
-VACUUM
M