EasyManua.ls Logo

Warwick Blue Cab 15 - Page 11

Warwick Blue Cab 15
14 pages
Print Icon
To Next Page IconTo Next Page
To Next Page IconTo Next Page
To Previous Page IconTo Previous Page
To Previous Page IconTo Previous Page
Loading...
11
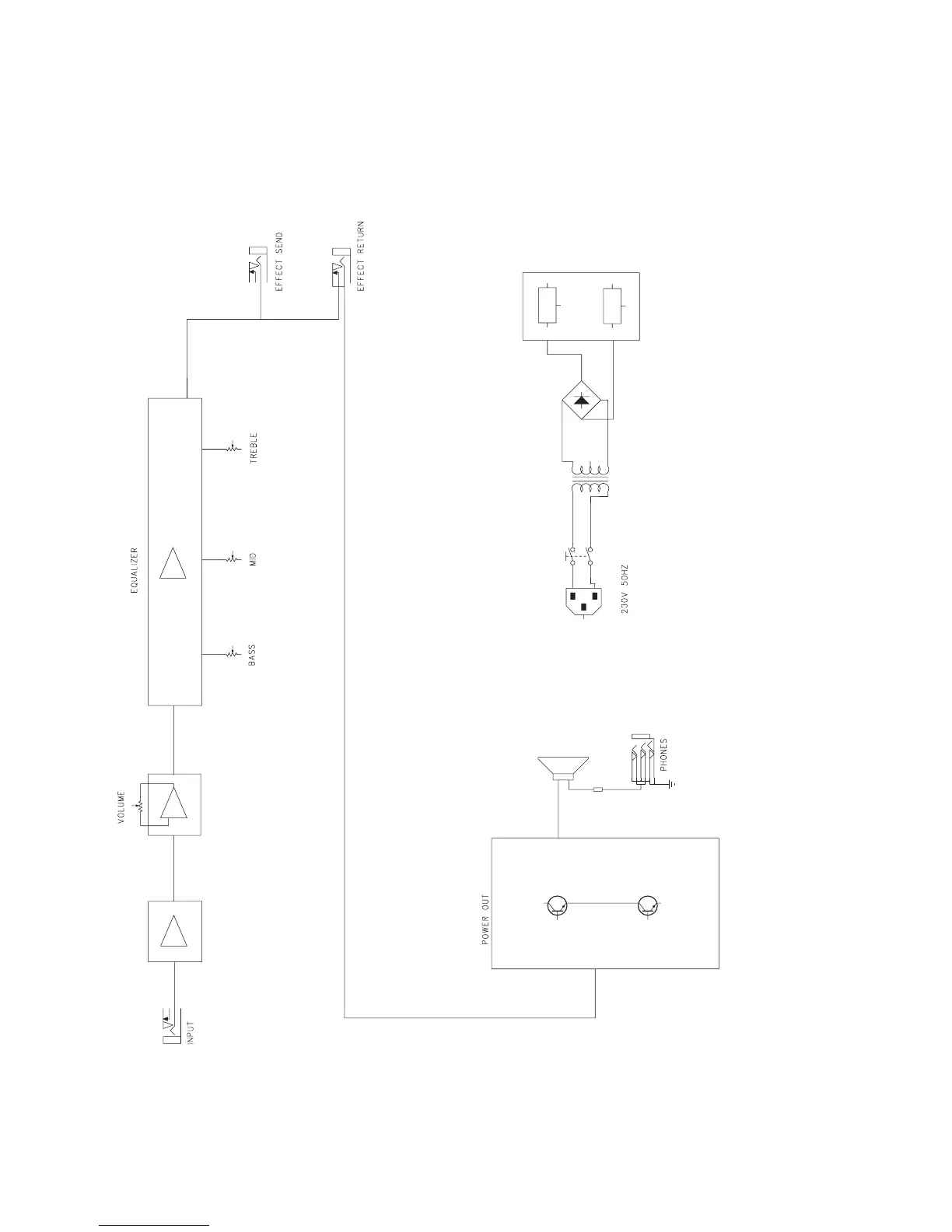
CIRCUIT DIAGRAM
BBLLUUEE CCAABB 1155

Related product manuals