EasyManua.ls Logo

Whirlpool KRFC704FBS - Page 13

Whirlpool KRFC704FBS
59 pages
Print Icon
To Next Page IconTo Next Page
To Next Page IconTo Next Page
To Previous Page IconTo Previous Page
To Previous Page IconTo Previous Page
Loading...
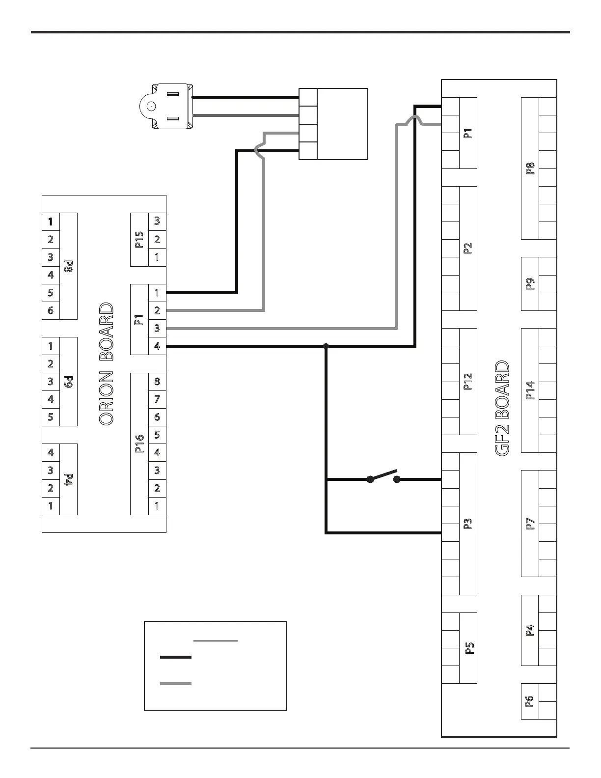
For Service Technician Use Only
DIAGNOSTICS
French-Door Boom Mount Refrigerator
n
1-9

Power
Cord
L1
N
BK (Smooth)
BK (Ribbed)
ORION BOARD
3
P15
P1
P16
P8 P9 P4
2
1
1
2
3
4
8
7
6
5
4
3
2
1
2
3
4
5
6
1
2
3
4
5
4
3
2
1
1
2
3
4
EMI
Filter
1
2
3
4
1
2
3
4
5
6
7
1
1
1
2
3
4
5
6
2
3
4
5
6
7
8
2
3
4
1
2
3
4
1
2
P1P2P12P3
P5
P4
P6
1
2
3
4
5
6
7
8
P8
1
2
3
P9
1
2
3
4
5
6
7
P14
1
2
3
4
5
6
P7
GF2 BOARD
FC SWITCH (LH)
BK / WH
BK / WH
WH / BK
WH / BK
BK / WH
WH / BK
RD / WH
BK / WH
Legend
Line
Neutral

Related product manuals