EasyManua.ls Logo

Window Master WSC 204 0102 - 7 Cable Plan

Default Icon
20 pages
Print Icon
To Next Page IconTo Next Page
To Next Page IconTo Next Page
To Previous Page IconTo Previous Page
To Previous Page IconTo Previous Page
Loading...
14
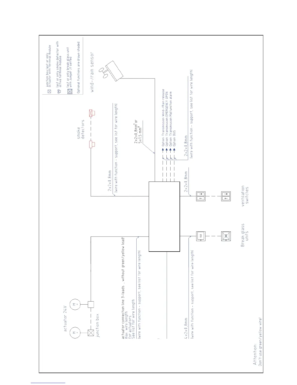
7. Cable plan
Smoke control panel
WSC 204
/ 204MH
/
204BZ
/ 204KP
With back
-up batteries
Mains
230VAC/ 50/60Hz / 150W

Related product manuals