EasyManua.ls Logo

Wöhler FA 410 - 14 Kurzanleitung

Wöhler FA 410
Print Icon
To Next Page IconTo Next Page
To Next Page IconTo Next Page
To Previous Page IconTo Previous Page
To Previous Page IconTo Previous Page
Loading...
Kurzanleitung
31
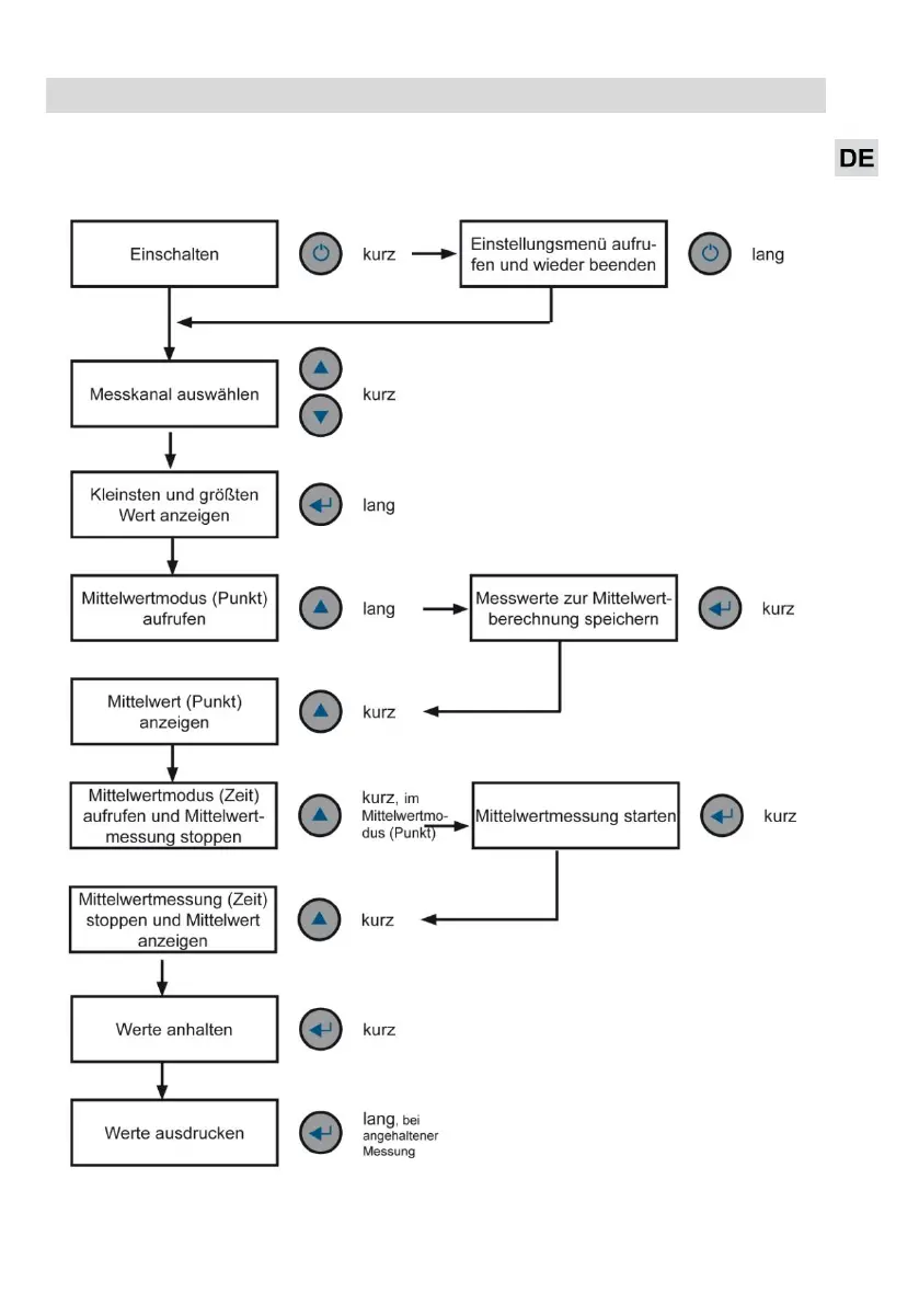
14 Kurzanleitung

Table of Contents

Related product manuals