EasyManua.ls Logo

Wöhler FA 410 - Short Guide

Wöhler FA 410
Print Icon
To Previous Page IconTo Previous Page
To Previous Page IconTo Previous Page
Loading...
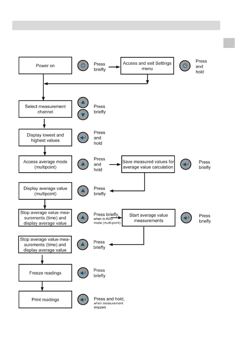
Short guide
63
EN
14 Short guide

Table of Contents

Related product manuals