EasyManua.ls Logo

XAL MOVE IT 1.2 - Line Dim Control Dual Channel 0-10 V Dimming

Default Icon
7 pages
Print Icon
To Next Page IconTo Next Page
To Next Page IconTo Next Page
To Previous Page IconTo Previous Page
To Previous Page IconTo Previous Page
Loading...
MOUNTING INSTRUCTIONS
MOVE IT 1.2 RECESSED
XAL Inc. 150 Hawley Rd. Oxford, CT 06478 T: +1 203.262.9990 www.xalusa.com 3
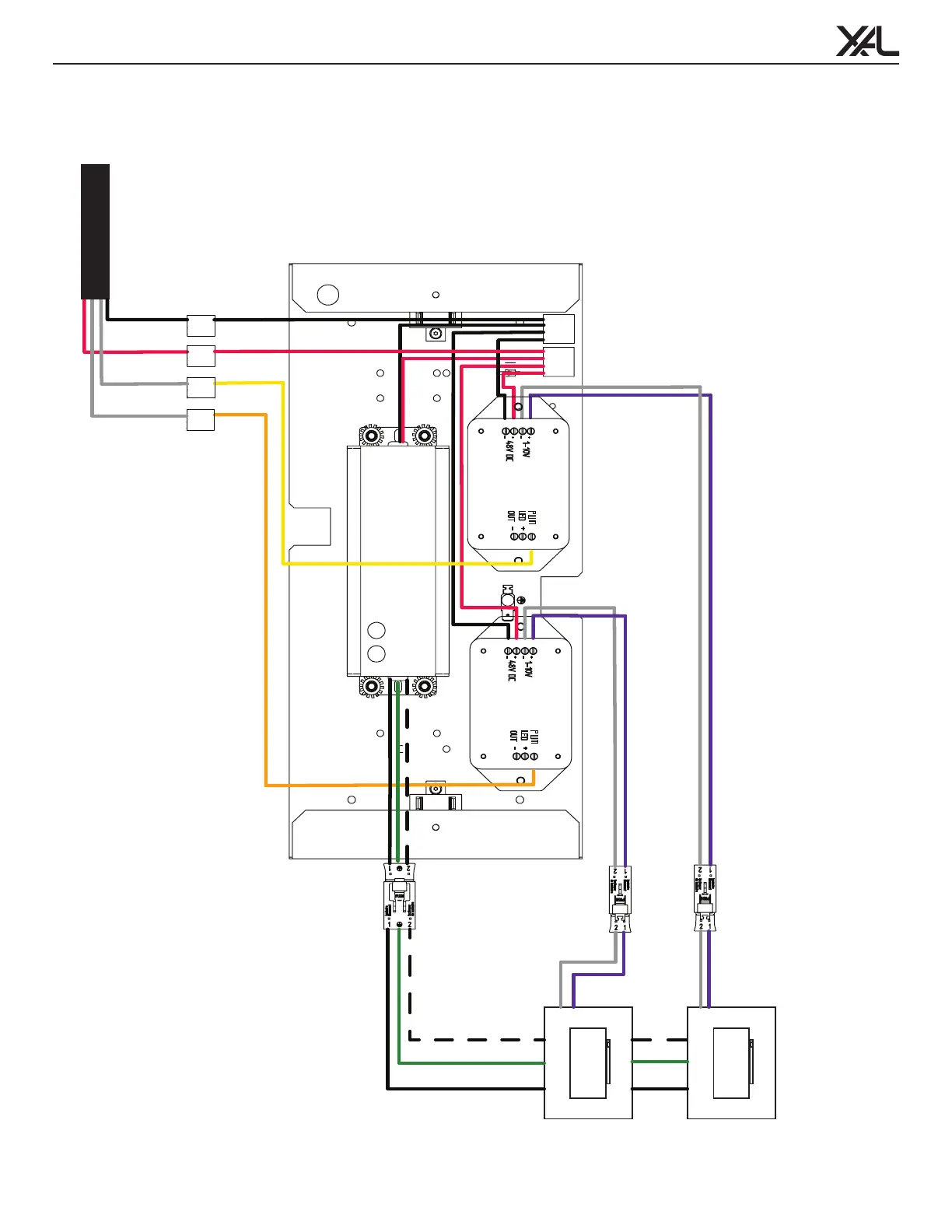
WIRING DIAGRAM
LINE DIM CONTROL DUAL CHANNEL 0-10V DIMMING
Channel 1
Channel 2
Two 0-10V Dimmers *By others
Three-Way Primary wiring configuration
Feeder Cable to track