EasyManua.ls Logo

Yamaha BB2005 - SAFETY PRECAUTIONS; PREVENTING UNEXPECTED INJURIES AND ACCIDENTS; USING BATTERIES PROPERLY

Yamaha BB2005
11 pages
Print Icon
To Next Page IconTo Next Page
To Next Page IconTo Next Page
To Previous Page IconTo Previous Page
To Previous Page IconTo Previous Page
Loading...
BB2004/BB2005
8
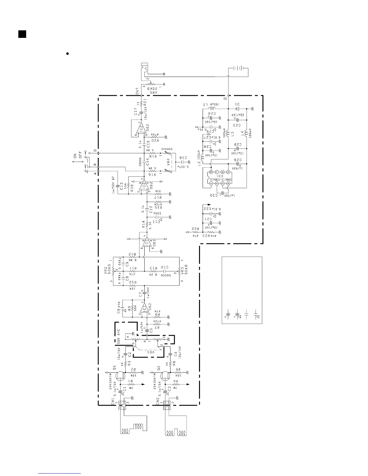
CIRCUIT DIAGRAM
OP AMP
OP AMP
OP AMP
OP AMP
REGULATOR
Electrolytic Capacitor
Mylar Capacitor
Ceramic Capacitor
Tantalum Capacitor
FRONT
PICKUP
CIRCUIT BOARD
BASS
TREBLE
MID CUT SW.
MID CUT FREQ.
OUTPUT
JACK
MASTER
VOL.
DC9V
BALANCER
REAR
PICKUP
BAPJ-02
BB2004
(回路図)

Other manuals for Yamaha BB2005

Related product manuals