EasyManua.ls Logo

Zanotti BSB225T02F - Rdv201002 F

Zanotti BSB225T02F
86 pages
Print Icon
To Next Page IconTo Next Page
To Next Page IconTo Next Page
To Previous Page IconTo Previous Page
To Previous Page IconTo Previous Page
Loading...
DATA:
REV.nr. FOGLIO nr :
DI
11
RDV102060F
RDV201002F-017F-022F-028F-029F-054F-056F
RDV201102F
AD004
08-05-2003Soncini
DISEGNO nr.
ApprovatoDisegnato
Soncini
DATA: Approvato
MODELLO
RDV202002F-011F-017F-022F-024F-026F-053F
RDV202055F-102F-155F
HEV202002F
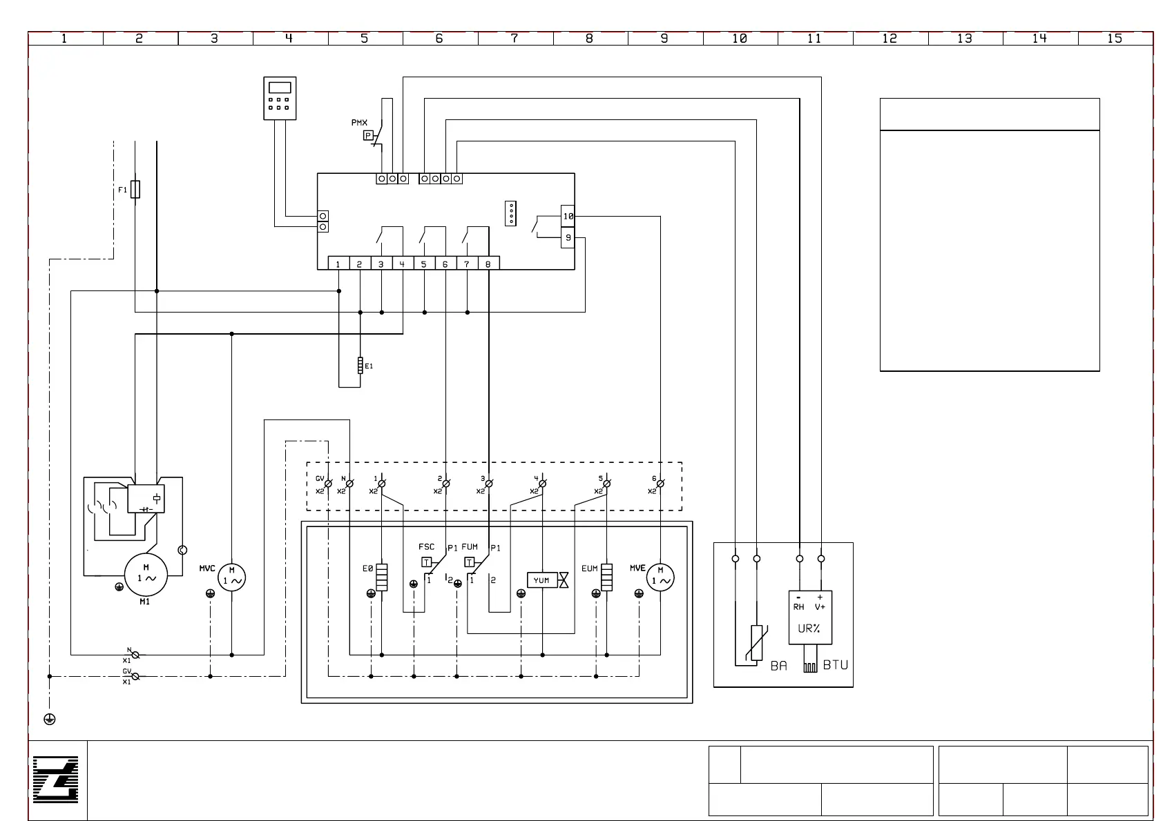
L1 NPE
230V/1N~/50-60Hz
GV
GV GV
NE
MA
GRNEMA
BL
BL
BLBL
BL
GR
MA
M1=MOTORE COMPRESSORE
MVC=MOTORE VENTOLE CONDENSATORE
MVE=MOTORE VENTOLE EVAPORATORE
F1E=CENTRALINA ELETTRONICA
E0=RESISTENZE CALDO
EUM=RESISTENZE UMIDIFICA
BTU=SONDA UMIDITA'
BA=SONDA TEMPERATURA
LEGENDA
FUM=TERMOSATO UMIDIFICA
FSC=TERMOSATAO SICUREZZA CALDO
F1=FUSIBILE COMPRESSORE
BI RS
-+
GI
MA
BI
VE
MA
+-
BL
MA
MA MA MA
EVAPORATORE
NE
YUM=SOLENOIDE ACQUA
GV BL
2CU0853
2CU0850
2CU0851
2CU0852
2CU0858
PMX=PRESSOSTATO DI MASS. (OPTIONAL)
E1=RES. PRERISCALDO (OPTIONAL)
S
C
R
4
1
2
5
RC SC
OL
_
_
_
_
Caldo
Fan
HumComp
Supply
+12V
in
HOT KEY
XH240L
ing.dig
gnd
termost
-
+
F1E

Related product manuals