EasyManua.ls Logo

ZF 280 IV - Principi DI Funzionamento; Principes de Fonctionnement

ZF 280 IV
60 pages
Print Icon
To Next Page IconTo Next Page
To Next Page IconTo Next Page
To Previous Page IconTo Previous Page
To Previous Page IconTo Previous Page
Loading...
27
I
F
E
D
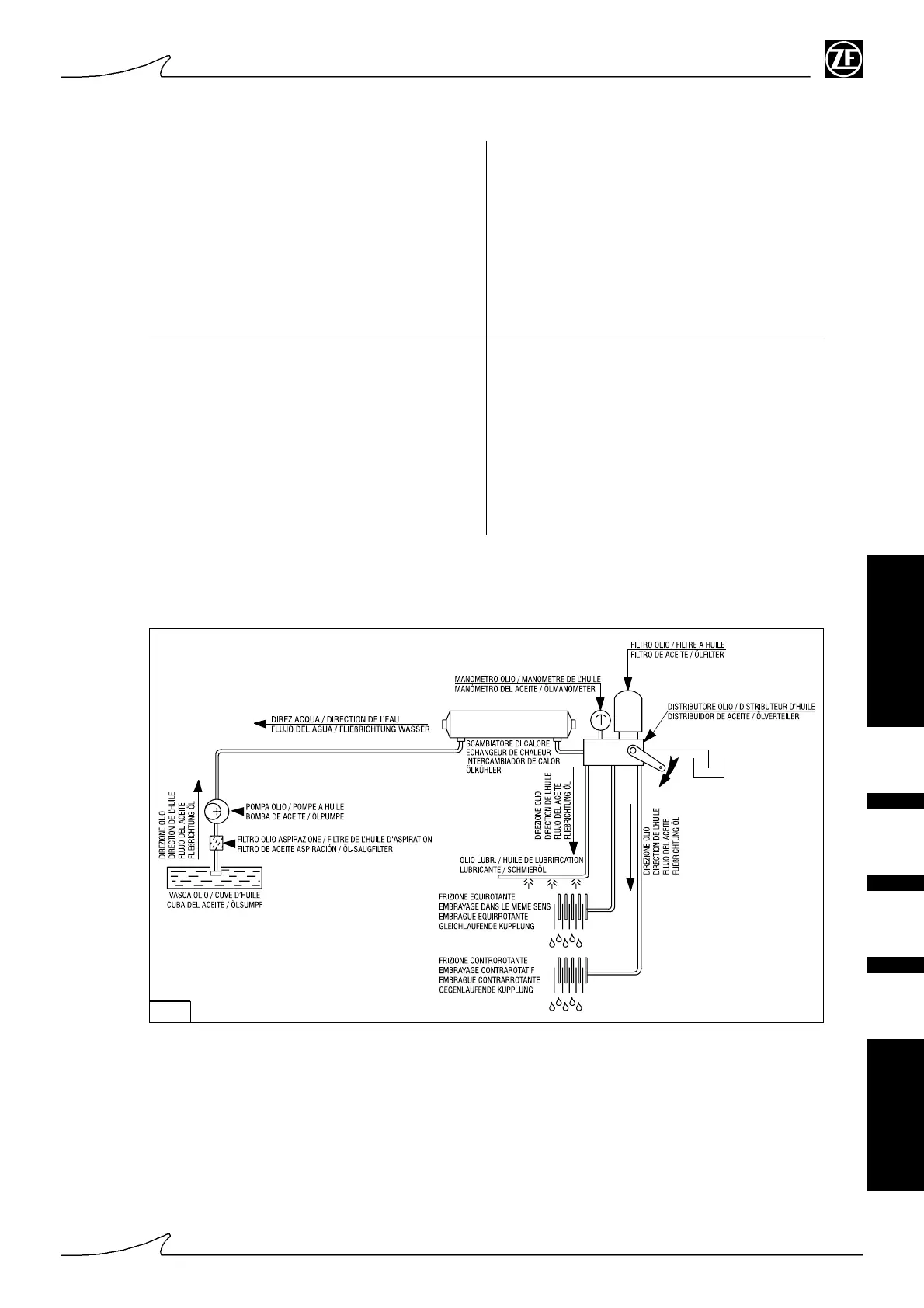
PRINCIPI DI FUNZIONAMENTO
Le funzioni principali di un invertitore marino sono le
seguenti:
• o accoppiare il motore con l'asse elica e ridurre il
numero di giri dell'elica;
• o invertire la direzione del moto;
• o interrompere il movimento dell'asse elica (folle).
Sotto è riportato uno schema semplificato dell'im-
pianto idraulico.
PRINCIPES DE FONCTIONNEMENT
Les principales fonctions d'un inverseur marin sont
les suivantes:
• accoupler le moteur avec l'axe de l'hélice et rédui-
re le nombre de tours de l'hélice;
• inverser la direction du mouvement;
• interrompre le mouvement de l'axe de l'hélice
(point mort).
Le schéma ci-dessous représente une simplification
du circuit hydraulique.
PRINCIPIOS DE FUNCIONAMENTO
Un inversor marino tiene tres funciones principales:
• acoplar el motor con el eje de la hélice y reducir el
número de vueltas de la hélice;
• invertir el sentido de rotación;
• interrumpir el movimiento (loco) de la hélice.
El siguiente es un diagrama simplificado de la insta-
lación hidráulica.
PRINCIPES DE FONCTIONNEMENT
Les principales fonctions d'un inverseur marin sont
les suivantes:
• accoupler le moteur avec l'axe de l'hélice et rédui-
re le nombre de tours de l'hélice;
• inverser la direction du mouvement;
• interrompre le mouvement de l'axe de l'hélice
(point mort).
Le schéma ci-dessous représente une simplification
du circuit hydraulique.
Fig. 3
Plus d'informations sur : www.dbmoteurs.fr

Related product manuals