EasyManua.ls Logo

ABB SYN 5201 - Page 127

ABB SYN 5201
140 pages
Print Icon
To Next Page IconTo Next Page
To Next Page IconTo Next Page
To Previous Page IconTo Previous Page
To Previous Page IconTo Previous Page
Loading...
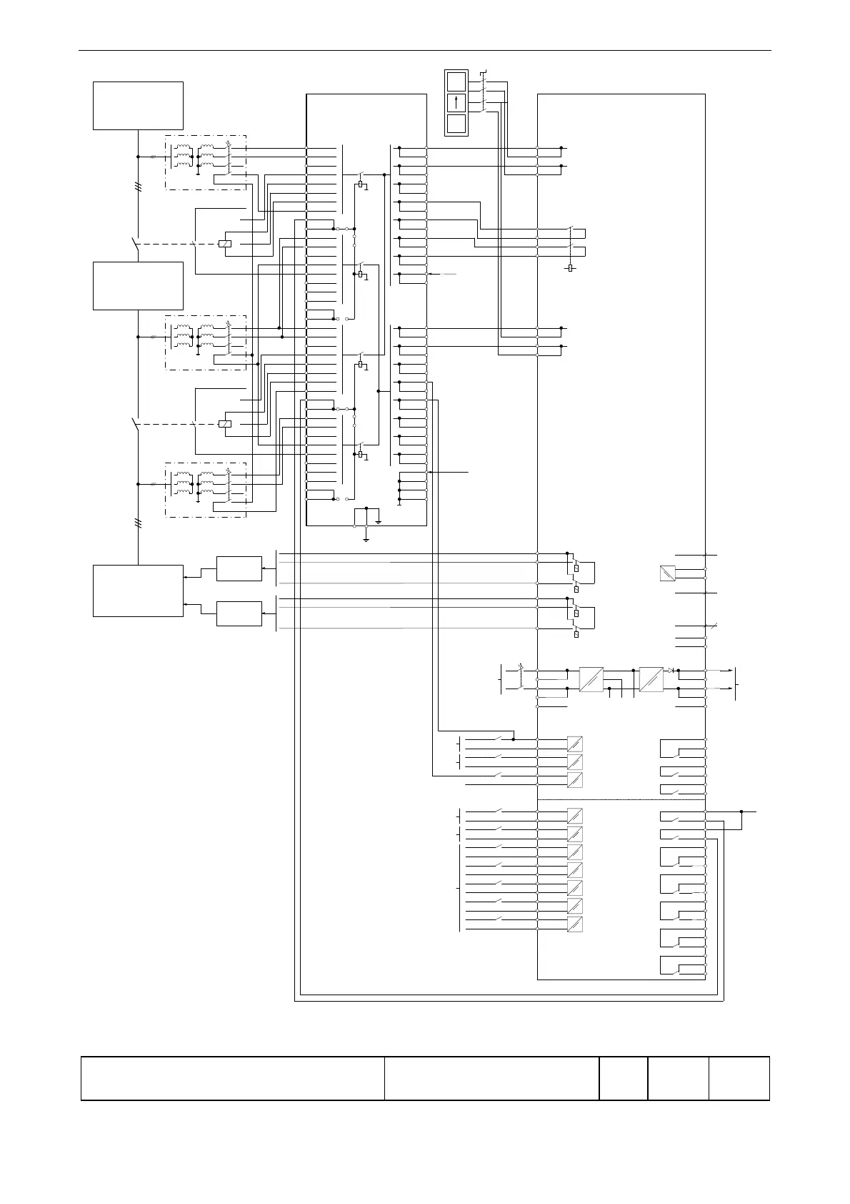
Operating Instructions SYN 5201/SYN 5202
Document No Art Part Language Revision page
abb
ABB Switzerland Ltd
3BHS109762 E01
en D 127
Template: CHIND Techn doc stand, A4 P de, R1.DOT; Filename: 3BHS109762E01 D.doc; Print: 12/6/2011 5:48:00 PM; Save: 12/1/2011 2:37:00 PM; CHIND No. 3BHS109763 ZAB D14 Rev. -; I-Q
MEASURING U1
PARALLELING ORDER
MATCHER
MEASURING U2
+24VDC
-X1:1
-X1:2
-X1:3
-X1:4
-X1:5
-X1:6
-X1:7
-X1:8
-X5:6
-X5:7
-X2:1
-X2:2
-X2:3
-X2:4
-X2:5
-X2:6
-X2:7
-X2:8
-X5:9
-X5:10
-X3:1
-X3:2
-X3:3
-X3:4
-X3:5
-X3:6
-X3:7
-X3:8
-X5:12
-X5:13
-X4:1
-X4:2
-X4:3
-X4:4
-X4:5
-X4:6
-X4:7
-X4:8
-X5:15
-X5:16
-X6:1
-X6:2
-X6:3
-X6:4
-X6:5
-X6:6
-X6:7
-X6:8
-X6:9
-X6:10
-X6:11
-X6:12
-X6:13
-X6:14
-X6:15
-X6:16
-X7:1
-X7:2
-X7:3
-X7:4
-X7:5
-X7:6
-X7:7
-X7:8
-X7:9
-X7:10
-X7:11
-X7:12
-X7:13
-X7:14
-X7:15
-X7:16
-X5:1
-X5:2
-X5:3
-X5:4
W1
W3
W4
W6
W5
W2
PE
UCTRL
SYNCHROTACT 5
SYN 5201
SYN 5500
V
/
V
f
/
f
-X5:1
-X5:2
-X5:3
-X5:4
-X5:5
-X5:6
-X5:7
-X5:8
-X8:11
-X8:12
-X8:13
f+
f-
-X8:8
-X8:9
-X8:10
U+
U-
UCTRL: 0V
-X6:1
-X6:2
-X6:3
-X6:4
L1
L2
L3
L1
L2
L3
+
-
+
-
L1
L2
L3
f-
f+
U+
U-
+
+
UCTRL: +24VDC
CB1
CB2
UCTRL: +24VDC
AC
SYSTEM 2/1
AC
SYSTEM 1
AC
SYSTEM 2
EXCITATION
GOVERNOR
S52012
SPARE
PARALLELING POINT 1
PARALLELING POINT 2
+24VDC
IN 1
IN 2
IN 3
IN 4
IN 5
IN 6
IN 7
(SYN 5014)
-X10:1
-X10:2
-X10:3
-X10:4
-X10:5
-X10:6
-X10:7
-X10:8
-X10:9
-X10:10
-X10:11
-X10:12
-X10:13
-X10:14
-X1:1
-X1:2
-X1:3
-X1:4
-X1:5
-X1:9
-X1:6
-X1:7
-X1:8
-X1:10
0 5 24V
+
-
-X7:1
-X7:2
-X7:3
-X7:4
-X7:5
-X7:6
STOP
START
RELEASE
DB
UCTRL
UCTRL
-X11:1
-X11:2
-X11:3
-X11:4
OUT 1
OUT 2
-X11:5
-X11:6
-X11:7
OUT 3
-X11:8
-X11:9
-X11:10
OUT 4
-X12:1
-X12:2
-X12:3
OUT 5
-X12:4
-X12:5
-X12:6
OUT 6
-X12:7
-X12:8
-X12:9
OUT 7
-X8:6
-X8:7
-X8:4
-X8:5
READY
OPERATING
-X8:1
-X8:2
-X8:3
ERROR
0V
0V
0V
0V
0V
0V
0V
0V
0V
0V
0V
AUX. VOLTAGE
CONTROL INPUTS
UCTRL: +24VDC
+24VDC
OUTPUT
UCTRL
+24VDC
+24VDC
+24VDC
+24VDC
+24VDC
+24VDC
+24VDC
+24VDC
+24VDC
OUTPUTS
(max. 4 W)
OPTION
TIME SYNCHRONIZATION
COMMUNICATION
CLOCK IN
-X1:12
TIME SYNC.
-X2
9
-X1:11
+
-
BLOCKING
REMOTE
OPERATING
REMOTE CONTROL
-X4.1
-X1b:1
-X1b:2
-X3
RJ45
SERVICE CONTROL
SYNVIEW
24 to 250 VDC
100 to 230 VAC

Related product manuals