EasyManua.ls Logo

ABB SYN 5201 - SYN 5500: Auxiliary Device for Connecting Paralleling Points

ABB SYN 5201
140 pages
Print Icon
To Next Page IconTo Next Page
To Next Page IconTo Next Page
To Previous Page IconTo Previous Page
To Previous Page IconTo Previous Page
Loading...
Operating Instructions SYN 5201/SYN 5202
Document No Art Part Language Revision page
abb
ABB Switzerland Ltd
3BHS109762 E01
en D 76
Template: CHIND Techn doc stand, A4 P de, R1.DOT; Filename: 3BHS109762E01 D.doc; Print: 12/6/2011 5:48:00 PM; Save: 12/1/2011 2:37:00 PM; CHIND No. 3BHS109763 ZAB D14 Rev. -; I-Q
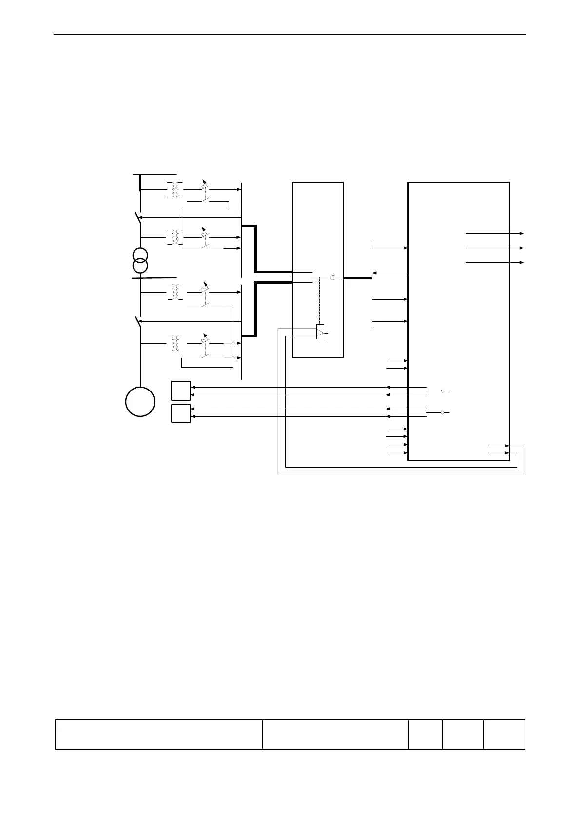
5.8 SYN 5500: auxiliary device for connecting paralleling points
This device essentially serves to connect the measuring and command circuits of
several paralleling points selectively with the synchronizer. Either 2*16 single-pole
signals or 4*8 single-pole signals can thereby be connected through corresponding
programming of the jumpers W1 to W6. In the latter case, the signals must be bridged at
the output (see schematic section 11).
The relays used on SYN 5500 are of the same type as the paralleling relay of the
SYNCHROTACT 5 – device (refer to technical data).
+
+
2
1
2
G
SYN 5500
SYN 5201/
SYN 5202/
SYN 5302
U1
U2
U-
f+
f-
U+
Start
Stop
1
2
1
2
2
1
1
S99019
CB1
CB2
AVR
GV
Signalization:
Ready
Operation
Error
Paralleling command
Release DB
Aux. voltage
AVR = Automatic voltage regulator
GV = Governor

Related product manuals