EasyManua.ls Logo

Abus FUMO50020 - Page 54

Abus FUMO50020
Print Icon
To Next Page IconTo Next Page
To Next Page IconTo Next Page
To Previous Page IconTo Previous Page
To Previous Page IconTo Previous Page
Loading...
50
OP1
OP2
OP3
OP4
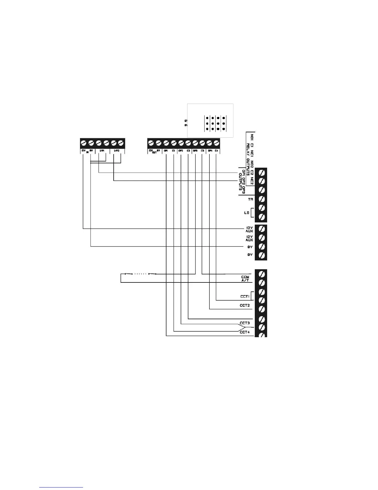
Walk test:
Output 2 of the alarm centre is connected to input 2 of the accessory
module. If a walk test is to be conducted, output 2 of the alarm centre
switches against ground (0 V). Trigger all wireless detectors in
succession. When the accessory module receives the signal,
reception is acknowledged with an acoustic signal tone. The LED of
the detector channel on the accessory module is lit constantly. After
testing all detectors, deactivate output 2 of the alarm centre. The
LEDs now go out.
12V
0V
Special function of detector channels in function mode 6
This function only has an effect on the function of trained remote
controls (FU5150/FU5155) in function mode 6. In all other function
modes, the setting made here is ignored. The setting influences
the detector channels in their trigger function for the relay outputs
assigned to them as permanent or pulse contact. To reprogram the
detector channels, proceed as follows:
In the main programming menu, select item 3 (LED 3 lights
up).
Confirm by pressing SET. LED 1 lights up or flashes to show
output 1.
You are now in the submenu of menu item 3. Select the

Table of Contents