EasyManua.ls Logo

ACPro AUHD18ND3F1O - Page 37

Default Icon
84 pages
Print Icon
To Next Page IconTo Next Page
To Next Page IconTo Next Page
To Previous Page IconTo Previous Page
To Previous Page IconTo Previous Page
Loading...
ƴƶ
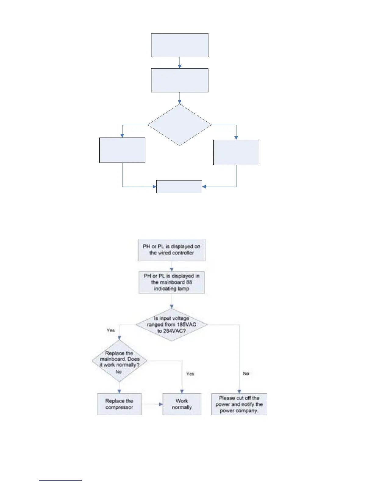
P8 IPM or PFC over-temperature protection
PH DC busbar over-voltage protection
PL DC busbar under-voltage protection
P8 is displayed on
the wired controller
P8 is displayed in the
mainboard 88
Indicating lamp
Is the
IPM or PFC module
of mainboard
tightened˛
No
Work normally
Replace the
mainboard
Yes
Tighten the IPM
or PFC module

Related product manuals