EasyManua.ls Logo

ACPro AUHD18ND3F1O - Page 40

Default Icon
84 pages
Print Icon
To Next Page IconTo Next Page
To Next Page IconTo Next Page
To Previous Page IconTo Previous Page
To Previous Page IconTo Previous Page
Loading...
ƴƹ
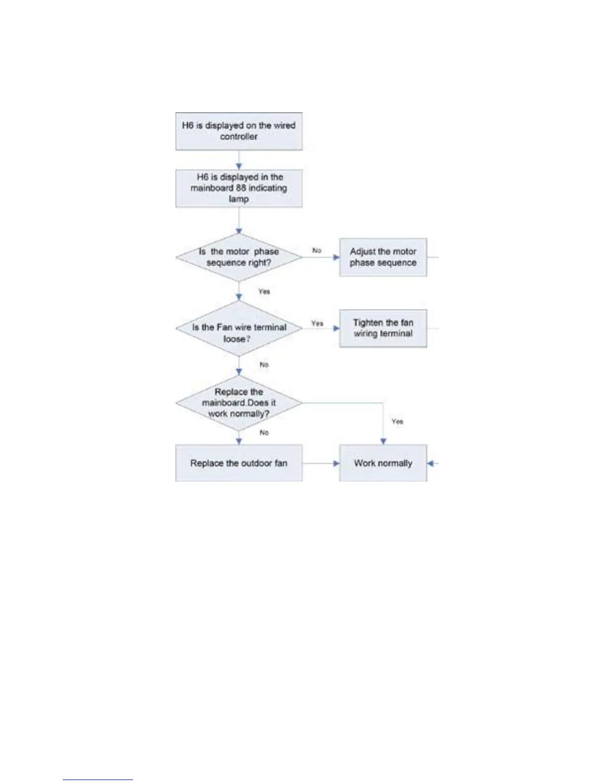
H6 DC fan error

Related product manuals