EasyManua.ls Logo

ADInstruments PowerLab 2/20 - Page 26

ADInstruments PowerLab 2/20
54 pages
Print Icon
To Next Page IconTo Next Page
To Next Page IconTo Next Page
To Previous Page IconTo Previous Page
To Previous Page IconTo Previous Page
Loading...
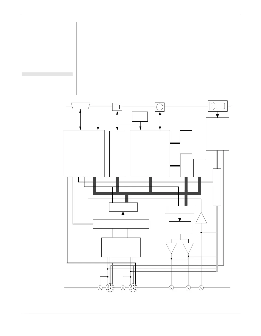
18 PowerLab Owners Guide
digital converter). The ADC can sample at a maximum rate of 100,000
samples per second. The sampling process is handled independently
of the processor core through a sampling control engine using direct
memory access. The CPU assembles groups of samples into blocks
and then transmits them to the computer, where the software
receives, records, and displays the data.
The external trigger input (marked ‘Trigger’ on the front panel)
allows either a voltage level or a contact closure to trigger recording.
Figure A–1
Block diagram of the
PowerLab 2/20.
PPC403 CPU
16-bit ADC
16-bit DAC
RAN GE
C ON TROL
Switching
Power
Supply
IEC Mains
Input
USB Port
Co mpar at o r
FLASH ROM
1M x 16 DRAM
System
Glue
Chip
+1 1
2 Differential Input
Am plif iers
MultiPort
POD I C
±5 V
USB C ont roller
1M x 16 DRAM
30 MH z
XTAL
Serial PortI C Port
MULTIPLEXER
2
2
REAR
PANEL
FRONT
PANEL
Analog Inputs Analog Output
External Trigger InputInput 1 Input 2 +