EasyManua.ls Logo

Airstream Interstate 24X - Audio and Video Schematic

Airstream Interstate 24X
116 pages
Print Icon
To Next Page IconTo Next Page
To Next Page IconTo Next Page
To Previous Page IconTo Previous Page
To Previous Page IconTo Previous Page
Loading...
Maintenance
9-24 2022 Interstate 24X
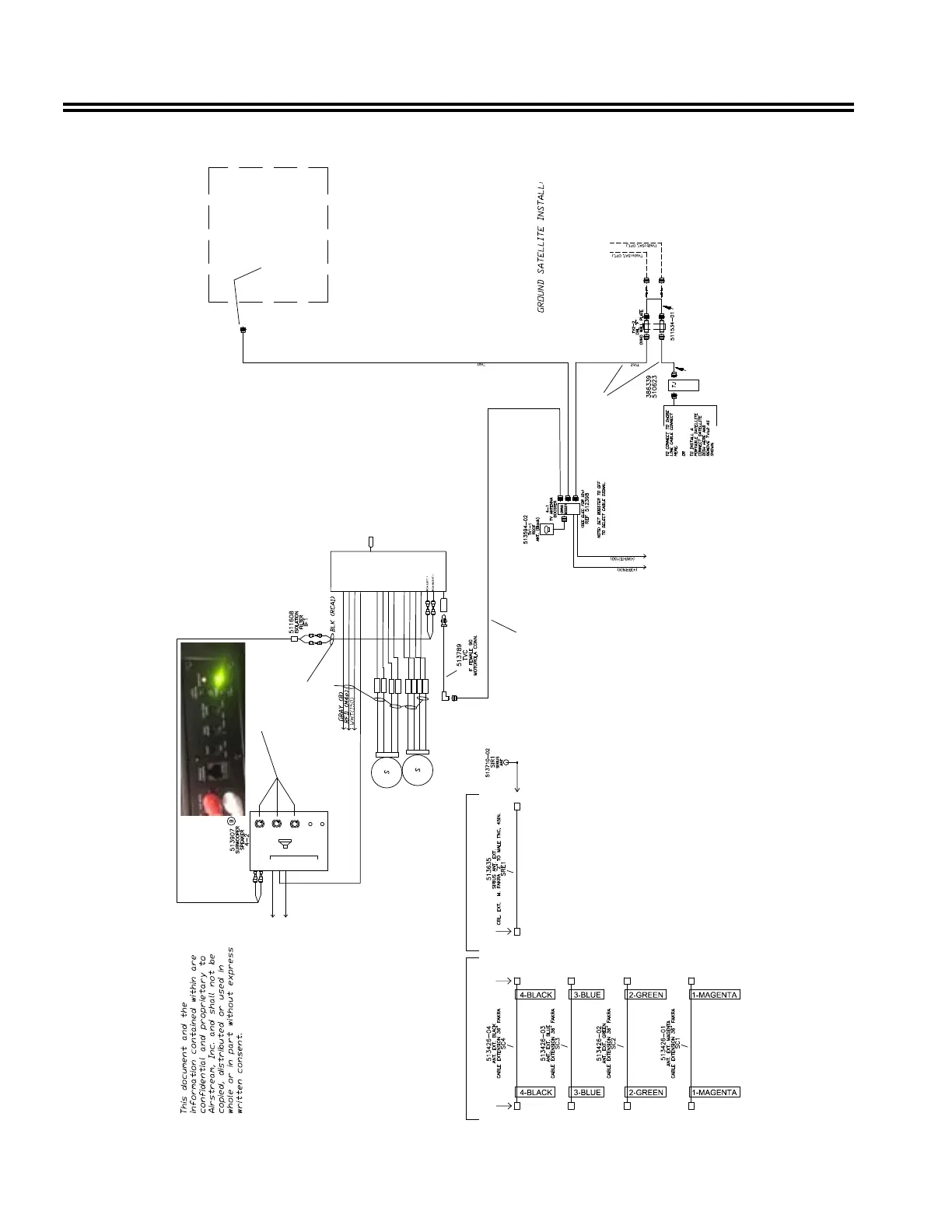
Audio and Video Schematic
TV1
TV2-1
EXTERNAL
CBL JACK
TO BODY HARNESS
SEE MODEL SCHEMATIC
SHORE LINE
CONNECTION


ADAPTOR CABLES FOR MERCEDES
RADIO ANTENNA REPOSITIONING.
LBL:
LBL:
LBL:LBL:
LBL:LBL:
LBL:
LBL:
TVb1b
ADAPTOR CABLE FOR MERCEDES
SIRIUS ANTENNA REPOSITIONING.
(ANT)
(SET1)
(SET2)
(CBL)
Connect to existing
Mercedes Antenna
wiring. Match color
coding. (Located
above Doom Light)
Connect to moved
Mercedes Antenna.
Match color coding.
(Located on front
roof cap)
Connect to
Mercedes Sirius
Antenna cable.
(Located at the top
of R.S.- B pillar)
(+)BRN(4)
(-)WHT(150)
TO BODY HARNESS
RADIO
L
R
FILTER
CONNECTED
TO
SUBWOOFER
L
R
GRY (LR2+)
GRY/BLK (LR2-)
WHT/BLK (LR1-)
WHT (LR1+)
SP1-1
L. FRONT INT.
ZONE #1
SP2-1
R. FRONT INT.
ZONE#1
BUTT
BUTT
BUTT
BUTT
SEE BODY HARNESS
(DWG 513818)
NGI +V21
GROUND
12V+ Constant
AMP ON
RIGHT FRONT(-)
RIGHT FRONT(+)
LEFT FRONT(-)
LEFT FRONT(+)
TEL MUTE
DIMMER
ANTENNA
USB
SONY DSX-A415BT
RADIO/UNI
DOCK
513840
RIGHT REAR(-)
RIGHT REAR(+)
LEFT REAR(-)
LEFT REAR(+)
BUTT
BUTT
BUTT
BUTT
GRN (RR1+)
GRN/BLK (RR1-)
PUR (RR2+)
PUR/BLK (RR2-)
TVa2
(CBL/SAT IN)
(CBL/SAT OUT)
TVa2 is removed to install a
Satellite receiver option.
TV2 (CATV/SATV #1)
PULL OUT FROM BEHIND SHOWER WALL FOR USE
SEE CEILING HARNESS
(DWG 513819)
SAT RECEIVER
To install a ground-based satellite:
1. Remove TVa2.
2. The input of the satellite receiver should be connected to TVa2a.
3. The output of the satellite receiver should be connected to TVa2b.
4. Plug in the receiver to a provided 110V outlet.
5. Connect the input of TV2-1 to the satellite.
6. Plug in the satellite to the provided exterior 110V outlet.
SEE CEILING HARNESS
(DWG 513819)
SEE CEILING HARNESS
(DWG 513819)
SEE CEILING HARNESS
(DWG 513819)
LINE LEV. IN L
LINE LEV. IN R
+BAT
REM
R+
R-
L+
L-
GAIN
LOW-PASS
FILTER
BASS
BOOST
10-PIN CONNECTOR
GND
AUTO
TURN ON
ON
180
PHASE
SUBWOOFER
SETTINGS

Table of Contents

Related product manuals