EasyManua.ls Logo

Airwell CD17 - Page 27

Airwell CD17
32 pages
Print Icon
To Next Page IconTo Next Page
To Next Page IconTo Next Page
To Previous Page IconTo Previous Page
To Previous Page IconTo Previous Page
Loading...
25
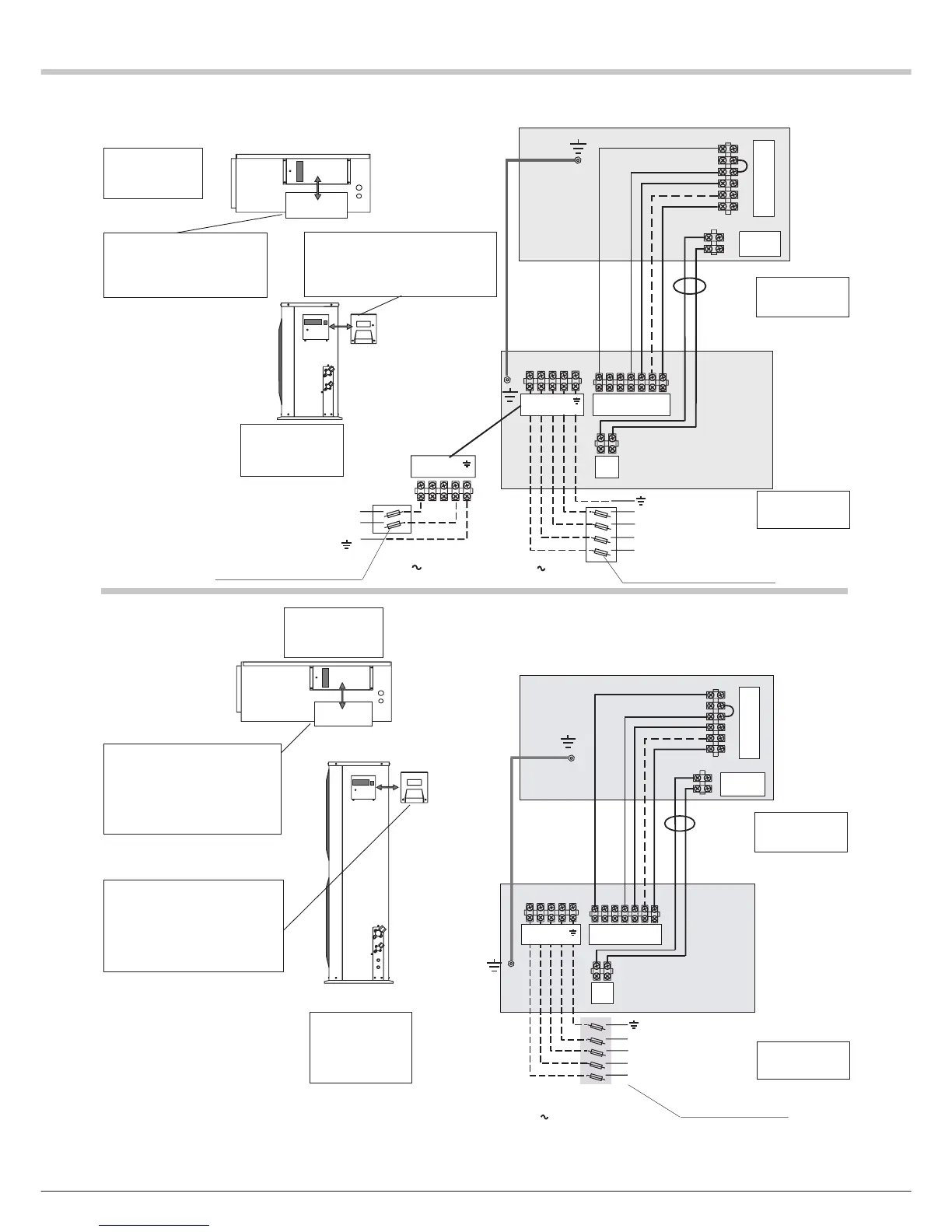
Split system gainable à pression -
Ductable pressurized split system -
Split-system für Kanalanschluß unter Druck
3N 400V/50HZ
1N 230V/50HZ
N
N
L3
L2
L1
L1
L1
L1
L2
L2
L3
L3
89
N
N
3
45 6
1
2N
3N
4
5
6
8
9
L1 L2 L3 N
3N 400V/50HZ
L1
L1
L2
L2
L3
L3
N
N
3
45 6
89
8
9
1
2N
3N
4
5
6
N
L3
L2
L1
NOTES :
- L’interconnexion entre les bornes 8-9/Sonde extérieure doit
être effectuée avec un câble de 2x0,5mm² indépendam-
ment du reste des connexions.
- L’interconnexion entre les bornes 5/5 est effectuée unique-
ment pour les unités Réversibles.
Modèles GC35-43-50-60/CD à climatisation
seule et à pompe à chaleur.
Alimentation par l’unité extérieure.
GC35-43-50-60/CD systems, air conditioner
alone and with heat pump.
Power supply via the outdoor unit.
NOTES:
- The interconnection between contacts 8-9 and the outdoor
temperature probe must be made using 2 x 0.5 mm² cable
independent of the rest of the connections.
- Contacts 5/5 are interconnected only for BC systems (with
heat pump).
Unité intérieure
Indoor unit
Innenteil
Unité extérieure
Outdoor unit
Außenteil
Sectionneur NON fourni
Section switch NOT supplied
Trennschalter NICHT geliefert
Accès au tableau électrique 2 vis dans la partie
inférieure Entrées de câbles en partie inférieure
Access to terminal box 2 screws at the bottom
Cable entry by the bottom
Zugang zu der Schalttafel 2 Schrauben im unteren
Abschnitt. Kabeleintritt unten.
Modelle GC35-43-50-60/CD Klimagerät ohne
Wärmepumpe und mit Wärmepumpe.
Versorgung über das Außenteil.
Sectionneur NON fourni
Section switch NOT supplied
Trennschalter NICHT geliefert
Unité intérieure
Indoor unit
Innenteil
CD35
Unité extérieure
Outdoor unit
Außenteil
GC35/GC35RC
Accès au tableau électrique 2 vis dans la partie
inférieure Entrées de câbles en partie inférieure
Access to terminal box 2 screws at the bottom
Cable entry by the bottom
Zugang zu der Schalttafel 2 Schrauben im unteren
Abschnitt. Kabeleintritt unten.
Unité intérieure
Indoor unit
Innenteil
Unité extérieure
Outdoor unit
Außenteil
Accès au tableau électrique 2 vis dans la partie
inférieure Entrées de câbles en partie inférieure
Access to terminal box 2 screws at the bottom
Cable entry by the bottom
Zugang zu der Schalttafel 2 Schrauben im unteren
Abschnitt. Kabeleintritt unten.
Sectionneur NON fourni
Section switch NOT supplied
Trennschalter NICHT geliefert
Unité intérieure
Indoor unit
Innenteil
CD43
CD50 / CD60
Unité extérieure
Outdoor unit
Außenteil
GC43/GC43RC
GC50/ GC50RC
GC60/GC60RC
Accès au tableau électrique 2 vis dans la partie
inférieure Entrées de câbles en partie inférieure
Access to terminal box 2 screws at the bottom
Cable entry by the bottom
Zugang zu der Schalttafel 2 Schrauben im unteren
Abschnitt. Kabeleintritt unten.
HINWEISE:
- Die Verbindung der Klemmen 8-9 / Temperaturfühler außen
muß, unabhängig von den übrigen Verbindungen, mit
einem Kabel 2x0,5 mm2 erfolgen.
- Die Verbindung zwischen den Klemmen 5/5 erfolgt nur bei
den Geräten mit Wärmepumpe.
SONDE
EXTERIEURE

Related product manuals