EasyManua.ls Logo

Aiwa HV-E212 - Page 28

Aiwa HV-E212
70 pages
Print Icon
To Next Page IconTo Next Page
To Next Page IconTo Next Page
To Previous Page IconTo Previous Page
To Previous Page IconTo Previous Page
Loading...
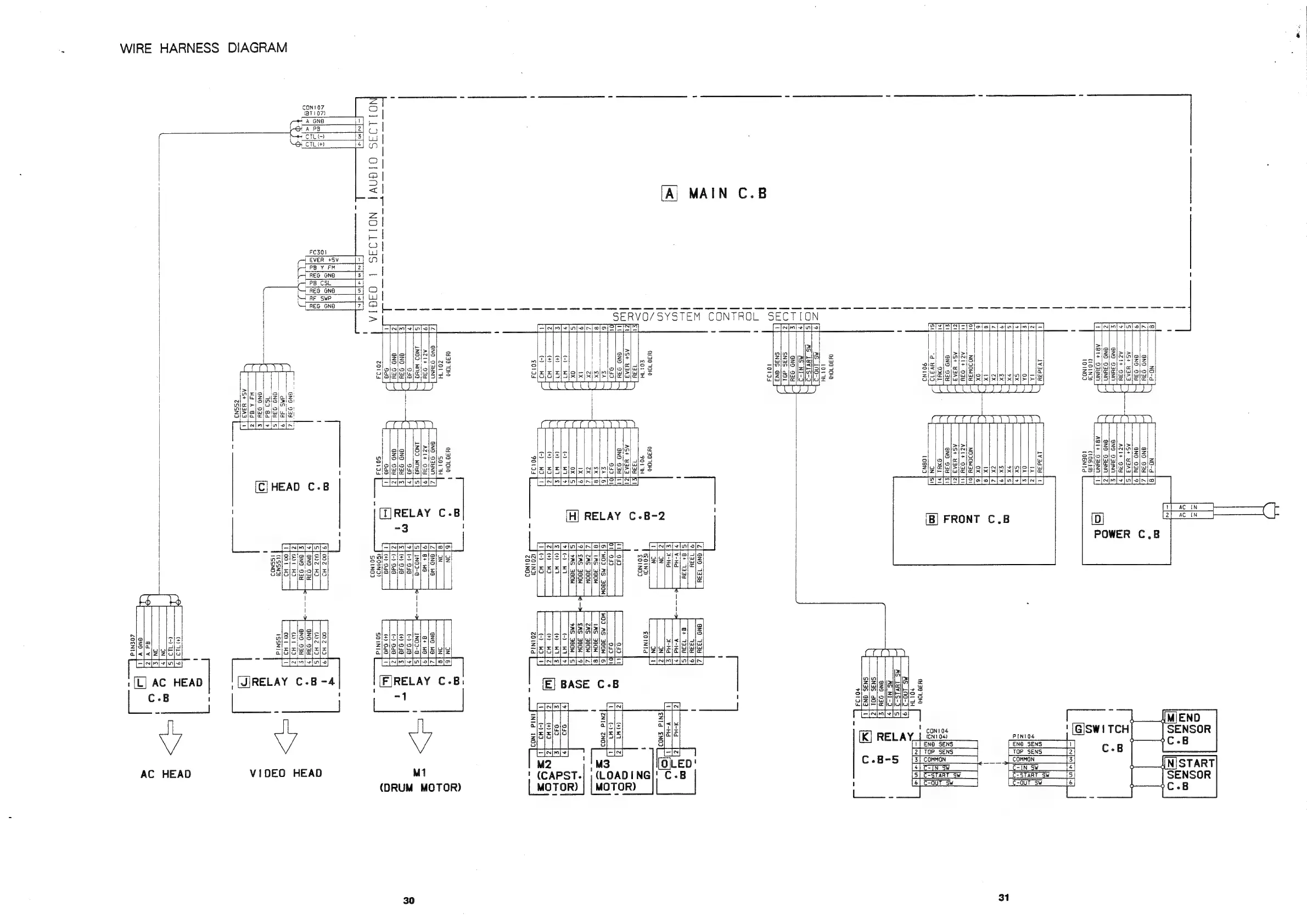
WIRE
HARNESS
DIAGRAM
CON107
(BT
107)
—|Ntmol
+
A_GNO
Ps
CTL)
S6rcTLH
MAIN
C.B
[A]
AS+
Y3A4
AZi+
934
AS+
Y3A3
AZi+
93¥
is
9
a
y
GNO_OauNA
AGI+_O3UNN
MOINS)
101NOI
POWER
C.B
a
{2
AgI+
93UNN
||
(10618)
tOBNId
¢-0UT_
Sw
[6]
(B]
FRONT
C.B
C-OUT
SW
(¥3G
10H)
a
(43@
10H)
tOtqH
POND
1338
(0)
'C.B
(43@
10H)
(fO1ND)
£O0INOD
OADING
TOR)
[Mo
“WOJ
MS
3GOW
(MS
3GOW
[Z|
ZMS
300W
[H]
RELAY
C.B-2
(E]
BASE
C.B
ZOINId
ZOINOD
-_
430
10H)
waco
|
:
is
_
20H
SOUTH
oO
Ee
@NO_O3UNA
GND
9aUNN
[Z]
oO
Azi+
939
Azit
93
>
-
Ss
NOD
WNYC
~__INO3_WAYG
<
—--
=
930
=
ono
93
Wo
5
GNO
934
|
a
[+]
(4)
9d0
[Le
=)
SOINId
SOINOD
oz
HO
(ZHI
|
aNd
938
QN9
934
wt
Ho
oT
HO
VSENId
HEAD
C.B
1SSNOD
[O}
1
Seer
VIDEO
HEAD
RELAY
C-.B-4
ly
Pes
AC
HEAD
:
Ls
-B
AC
HEAD
31
30

Related product manuals