EasyManua.ls Logo

Alesis 3630 - 1.00 General Descriptions; 1.10 3630 Compressor;Limiter; 1.20 NanoCompressor; 2.00 Power Supplies

Alesis 3630
39 pages
Print Icon
To Next Page IconTo Next Page
To Next Page IconTo Next Page
To Previous Page IconTo Previous Page
To Previous Page IconTo Previous Page
Loading...
1.00 General Descriptions
This manual includes two Alesis products. The Alesis 3630 Compressor/Limiter (CL) and
the NanoCompressor (NC). Note that 3630 reference designators are in plain text while
NanoCompressor designators are in bold and placed in [brackets] in order to distinguish them
from each other.
1.10 3630 Compressor/Limiter
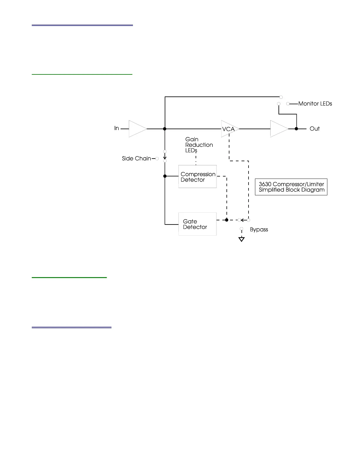
The 3630 Compressor is a general purpose dual/stereo compressor/limiter and noise
gate in a single rack space. It has the ability to utilize both hard knee (fixed ratio) and soft knee
(ratio dependent on
incoming signal levels)
compression techniques
allowing for a greater
range of applications. It
also incorporates a
noise gate similar to the
Alesis MicroGate. The
unit is divided internally
into two sections
(master and slave). The
schematics for these
two sections are virtually
identical, except for
minor differences in the
way that functions are
switched on and off. The
simplified block diagram
(Figure 1) shows the
generic signal paths for
one channel of the unit.
Figure1-3630 Simplified Block Diagram
1.20 NanoCompressor
Introduced in late 1996, the NanoCompressor consists mainly of the compressor section
from the 3630, in a small 1/3 rack space case. This product includes the same hard knee/soft
knee compression available in the 3630. Note, however the NanoCompressor is permanently
wired for stereo operation (no dual mode).
2.00 Power Supplies
The power supply begins with the 9 volt A.C. adapter (Alesis P3 type). C1 acts as an RF
filter capacitor before on/off switch S1. In the NanoCompressor there is no switch, so the
adapter connects directly to the doubler/regulator section via the P.S. input jack [J1]. The +15V
rail is derived from the 9V A.C. via a voltage doubler (C3, C4 and D3, D4) [C2, C34 and D1, D3],
a +15V regulator (VR1) [U8], filter capacitor C6 [C12], as well as a multitude of bypass
capacitors spread thoughout the PC Board. The -15V supply is a mirror of the positive supply,
consisting of a doubler (C2, C5 and D1, D2) [C1, C25 and D4 D2], regulator (VR2) [U1] and filter
capacitor (C7) [C9], as well as the usual bypass capacitors.
Alesis 3630 Compressor Service Manual 1.00 1 12/11/02

Other manuals for Alesis 3630

Related product manuals